中華人民共和國國民經濟和社會發展第十四個五年規劃和2035年遠景目標綱要(全文)
新華社北京3月12日電
中華人民共和國國民經濟和社會發展第十四個五年規劃和2035年遠景目標綱要
目錄
第一篇 開啟全面建設社會主義現代化國家新征程
第一章 發展環境
第二章 指導方針
第三章 主要目標
第二篇 堅持創新驅動發展 全面塑造發展新優勢
第四章 強化國家戰略科技力量
第五章 提升企業技術創新能力
第六章 激發人才創新活力
第七章 完善科技創新體制機制
第三篇 加快發展現代產業體系 鞏固壯大實體經濟根基
第八章 深入實施制造強國戰略
第九章 發展壯大戰略性新興產業
第十章 促進服務業繁榮發展
第十一章 建設現代化基礎設施體系
第四篇 形成強大國內市場 構建新發展格局
第十二章 暢通國內大循環
第十三章 促進國內國際雙循環
第十四章 加快培育完整內需體系
第五篇 加快數字化發展 建設數字中國
第十五章 打造數字經濟新優勢
第十六章 加快數字社會建設步伐
第十七章 提高數字政府建設水平
第十八章 營造良好數字生態
第六篇 全面深化改革 構建高水平社會主義市場經濟體制
第十九章 激發各類市場主體活力
第二十章 建設高標準市場體系
第二十一章 建立現代財稅金融體制
第二十二章 提升政府經濟治理能力
第七篇 堅持農業農村優先發展 全面推進鄉村振興
第二十三章 提高農業質量效益和競爭力
第二十四章 實施鄉村建設行動
第二十五章 健全城鄉融合發展體制機制
第二十六章 實現鞏固拓展脫貧攻堅成果同鄉村振興有效銜接
第八篇 完善新型城鎮化戰略 提升城鎮化發展質量
第二十七章 加快農業轉移人口市民化
第二十八章 完善城鎮化空間布局
第二十九章 全面提升城市品質
第九篇 優化區域經濟布局 促進區域協調發展
第三十章 優化國土空間開發保護格局
第三十一章 深入實施區域重大戰略
第三十二章 深入實施區域協調發展戰略
第三十三章 積極拓展海洋經濟發展空間
第十篇 發展社會主義先進文化 提升國家文化軟實力
第三十四章 提高社會文明程度
第三十五章 提升公共文化服務水平
第三十六章 健全現代文化產業體系
第十一篇 推動綠色發展 促進人與自然和諧共生
第三十七章 提升生態系統質量和穩定性
第三十八章 持續改善環境質量
第三十九章 加快發展方式綠色轉型
第十二篇 實行高水平對外開放 開拓合作共贏新局面
第四十章 建設更高水平開放型經濟新體制
第四十一章 推動共建“一帶一路”高質量發展
第四十二章 積極參與全球治理體系改革和建設
第十三篇 提升國民素質 促進人的全面發展
第四十三章 建設高質量教育體系
第四十四章 全面推進健康中國建設
第四十五章 實施積極應對人口老齡化國家戰略
第十四篇 增進民生福祉 提升共建共治共享水平
第四十六章 健全國家公共服務制度體系
第四十七章 實施就業優先戰略
第四十八章 優化收入分配結構
第四十九章 健全多層次社會保障體系
第五十章 保障婦女未成年人和殘疾人基本權益
第五十一章 構建基層社會治理新格局
第十五篇 統籌發展和安全 建設更高水平的平安中國
第五十二章 加強國家安全體系和能力建設
第五十三章 強化國家經濟安全保障
第五十四章 全面提高公共安全保障能力
第五十五章 維護社會穩定和安全
第十六篇 加快國防和軍隊現代化 實現富國和強軍相統一
第五十六章 提高國防和軍隊現代化質量效益
第五十七章 促進國防實力和經濟實力同步提升
第十七篇 加強社會主義民主法治建設 健全黨和國家監督制度
第五十八章 發展社會主義民主
第五十九章 全面推進依法治國
第六十章 完善黨和國家監督體系
第十八篇 堅持“一國兩制” 推進祖國統一
第六十一章 保持香港、澳門長期繁榮穩定
第六十二章 推進兩岸關系和平發展和祖國統一
第十九篇 加強規劃實施保障
第六十三章 加強黨中央集中統一領導
第六十四章 健全統一規劃體系
第六十五章 完善規劃實施機制
中華人民共和國國民經濟和社會發展第十四個五年(2021-2025年)規劃和2035年遠景目標綱要,根據《中共中央關于制定國民經濟和社會發展第十四個五年規劃和二〇三五年遠景目標的建議》編制,主要闡明國家戰略意圖,明確政府工作重點,引導規范市場主體行為,是我國開啟全面建設社會主義現代化國家新征程的宏偉藍圖,是全國各族人民共同的行動綱領。
第一篇 開啟全面建設社會主義現代化國家新征程
“十四五”時期是我國全面建成小康社會、實現第一個百年奮斗目標之后,乘勢而上開啟全面建設社會主義現代化國家新征程、向第二個百年奮斗目標進軍的第一個五年。
第一章 發展環境
我國進入新發展階段,發展基礎更加堅實,發展條件深刻變化,進一步發展面臨新的機遇和挑戰。
第一節 決勝全面建成小康社會取得決定性成就
“十三五”時期是全面建成小康社會決勝階段。面對錯綜復雜的國際形勢、艱巨繁重的國內改革發展穩定任務特別是新冠肺炎疫情嚴重沖擊,以習近平同志為核心的黨中央不忘初心、牢記使命,團結帶領全黨全國各族人民砥礪前行、開拓創新,奮發有為推進黨和國家各項事業。全面深化改革取得重大突破,全面依法治國取得重大進展,全面從嚴治黨取得重大成果,國家治理體系和治理能力現代化加快推進,中國共產黨領導和我國社會主義制度優勢進一步彰顯。
經濟運行總體平穩,經濟結構持續優化,國內生產總值突破100萬億元。創新型國家建設成果豐碩,在載人航天、探月工程、深海工程、超級計算、量子信息、“復興號”高速列車、大飛機制造等領域取得一批重大科技成果。決戰脫貧攻堅取得全面勝利,5575萬農村貧困人口實現脫貧,困擾中華民族幾千年的絕對貧困問題得到歷史性解決,創造了人類減貧史上的奇跡。農業現代化穩步推進,糧食年產量連續穩定在1.3萬億斤以上。1億農業轉移人口和其他常住人口在城鎮落戶目標順利實現,區域重大戰略扎實推進。污染防治力度加大,主要污染物排放總量減少目標超額完成,資源利用效率顯著提升,生態環境明顯改善。金融風險處置取得重要階段性成果。對外開放持續擴大,共建“一帶一路”成果豐碩。人民生活水平顯著提高,教育公平和質量較大提升,高等教育進入普及化階段,城鎮新增就業超過6000萬人,建成世界上規模最大的社會保障體系,基本醫療保險覆蓋超過13億人,基本養老保險覆蓋近10億人,城鎮棚戶區住房改造開工超過2300萬套。新冠肺炎疫情防控取得重大戰略成果,應對突發事件能力和水平大幅提高。公共文化服務水平不斷提高,文化事業和文化產業繁榮發展。國防和軍隊建設水平大幅提升,軍隊組織形態實現重大變革。國家安全全面加強,社會保持和諧穩定。
“十三五”規劃目標任務勝利完成,我國經濟實力、科技實力、綜合國力和人民生活水平躍上新的大臺階,全面建成小康社會取得偉大歷史性成就,中華民族偉大復興向前邁出了新的一大步,社會主義中國以更加雄偉的身姿屹立于世界東方。
第二節 我國發展環境面臨深刻復雜變化
當前和今后一個時期,我國發展仍然處于重要戰略機遇期,但機遇和挑戰都有新的發展變化。當今世界正經歷百年未有之大變局,新一輪科技革命和產業變革深入發展,國際力量對比深刻調整,和平與發展仍然是時代主題,人類命運共同體理念深入人心。同時,國際環境日趨復雜,不穩定性不確定性明顯增加,新冠肺炎疫情影響廣泛深遠,世界經濟陷入低迷期,經濟全球化遭遇逆流,全球能源供需版圖深刻變革,國際經濟政治格局復雜多變,世界進入動蕩變革期,單邊主義、保護主義、霸權主義對世界和平與發展構成威脅。
我國已轉向高質量發展階段,制度優勢顯著,治理效能提升,經濟長期向好,物質基礎雄厚,人力資源豐富,市場空間廣闊,發展韌性強勁,社會大局穩定,繼續發展具有多方面優勢和條件。同時,我國發展不平衡不充分問題仍然突出,重點領域關鍵環節改革任務仍然艱巨,創新能力不適應高質量發展要求,農業基礎還不穩固,城鄉區域發展和收入分配差距較大,生態環保任重道遠,民生保障存在短板,社會治理還有弱項。
必須統籌中華民族偉大復興戰略全局和世界百年未有之大變局,深刻認識我國社會主要矛盾變化帶來的新特征新要求,深刻認識錯綜復雜的國際環境帶來的新矛盾新挑戰,增強機遇意識和風險意識,立足社會主義初級階段基本國情,保持戰略定力,辦好自己的事,認識和把握發展規律,發揚斗爭精神,增強斗爭本領,樹立底線思維,準確識變、科學應變、主動求變,善于在危機中育先機、于變局中開新局,抓住機遇,應對挑戰,趨利避害,奮勇前進。
第二章 指導方針
“十四五”時期經濟社會發展,必須牢牢把握以下指導思想、原則和戰略導向。
第一節 指導思想
高舉中國特色社會主義偉大旗幟,深入貫徹黨的十九大和十九屆二中、三中、四中、五中全會精神,堅持以馬克思列寧主義、毛澤東思想、鄧小平理論、“三個代表”重要思想、科學發展觀、習近平新時代中國特色社會主義思想為指導,全面貫徹黨的基本理論、基本路線、基本方略,統籌推進經濟建設、政治建設、文化建設、社會建設、生態文明建設的總體布局,協調推進全面建設社會主義現代化國家、全面深化改革、全面依法治國、全面從嚴治黨的戰略布局,堅定不移貫徹創新、協調、綠色、開放、共享的新發展理念,堅持穩中求進工作總基調,以推動高質量發展為主題,以深化供給側結構性改革為主線,以改革創新為根本動力,以滿足人民日益增長的美好生活需要為根本目的,統籌發展和安全,加快建設現代化經濟體系,加快構建以國內大循環為主體、國內國際雙循環相互促進的新發展格局,推進國家治理體系和治理能力現代化,實現經濟行穩致遠、社會安定和諧,為全面建設社會主義現代化國家開好局、起好步。
第二節 必須遵循的原則
——堅持黨的全面領導。堅持和完善黨領導經濟社會發展的體制機制,堅持和完善中國特色社會主義制度,不斷提高貫徹新發展理念、構建新發展格局能力和水平,為實現高質量發展提供根本保證。
——堅持以人民為中心。堅持人民主體地位,堅持共同富裕方向,始終做到發展為了人民、發展依靠人民、發展成果由人民共享,維護人民根本利益,激發全體人民積極性、主動性、創造性,促進社會公平,增進民生福祉,不斷實現人民對美好生活的向往。
——堅持新發展理念。把新發展理念完整、準確、全面貫穿發展全過程和各領域,構建新發展格局,切實轉變發展方式,推動質量變革、效率變革、動力變革,實現更高質量、更有效率、更加公平、更可持續、更為安全的發展。
——堅持深化改革開放。堅定不移推進改革,堅定不移擴大開放,加強國家治理體系和治理能力現代化建設,破除制約高質量發展、高品質生活的體制機制障礙,強化有利于提高資源配置效率、有利于調動全社會積極性的重大改革開放舉措,持續增強發展動力和活力。
——堅持系統觀念。加強前瞻性思考、全局性謀劃、戰略性布局、整體性推進,統籌國內國際兩個大局,辦好發展安全兩件大事,堅持全國一盤棋,更好發揮中央、地方和各方面積極性,著力固根基、揚優勢、補短板、強弱項,注重防范化解重大風險挑戰,實現發展質量、結構、規模、速度、效益、安全相統一。
第三節 戰略導向
“十四五”時期推動高質量發展,必須立足新發展階段、貫徹新發展理念、構建新發展格局。把握新發展階段是貫徹新發展理念、構建新發展格局的現實依據,貫徹新發展理念為把握新發展階段、構建新發展格局提供了行動指南,構建新發展格局則是應對新發展階段機遇和挑戰、貫徹新發展理念的戰略選擇。必須堅持深化供給側結構性改革,以創新驅動、高質量供給引領和創造新需求,提升供給體系的韌性和對國內需求的適配性。必須建立擴大內需的有效制度,加快培育完整內需體系,加強需求側管理,建設強大國內市場。必須堅定不移推進改革,破除制約經濟循環的制度障礙,推動生產要素循環流轉和生產、分配、流通、消費各環節有機銜接。必須堅定不移擴大開放,持續深化要素流動型開放,穩步拓展制度型開放,依托國內經濟循環體系形成對全球要素資源的強大引力場。必須強化國內大循環的主導作用,以國際循環提升國內大循環效率和水平,實現國內國際雙循環互促共進。
第三章 主要目標
按照全面建設社會主義現代化國家的戰略安排,2035年遠景目標和“十四五”時期經濟社會發展主要目標如下。
第一節 2035年遠景目標
展望2035年,我國將基本實現社會主義現代化。經濟實力、科技實力、綜合國力將大幅躍升,經濟總量和城鄉居民人均收入將再邁上新的大臺階,關鍵核心技術實現重大突破,進入創新型國家前列?;緦崿F新型工業化、信息化、城鎮化、農業現代化,建成現代化經濟體系?;緦崿F國家治理體系和治理能力現代化,人民平等參與、平等發展權利得到充分保障,基本建成法治國家、法治政府、法治社會。建成文化強國、教育強國、人才強國、體育強國、健康中國,國民素質和社會文明程度達到新高度,國家文化軟實力顯著增強。廣泛形成綠色生產生活方式,碳排放達峰后穩中有降,生態環境根本好轉,美麗中國建設目標基本實現。形成對外開放新格局,參與國際經濟合作和競爭新優勢明顯增強。人均國內生產總值達到中等發達國家水平,中等收入群體顯著擴大,基本公共服務實現均等化,城鄉區域發展差距和居民生活水平差距顯著縮小。平安中國建設達到更高水平,基本實現國防和軍隊現代化。人民生活更加美好,人的全面發展、全體人民共同富裕取得更為明顯的實質性進展。
第二節 “十四五”時期經濟社會發展主要目標
——經濟發展取得新成效。發展是解決我國一切問題的基礎和關鍵,發展必須堅持新發展理念,在質量效益明顯提升的基礎上實現經濟持續健康發展,增長潛力充分發揮,國內生產總值年均增長保持在合理區間、各年度視情提出,全員勞動生產率增長高于國內生產總值增長,國內市場更加強大,經濟結構更加優化,創新能力顯著提升,全社會研發經費投入年均增長7%以上、力爭投入強度高于“十三五”時期實際,產業基礎高級化、產業鏈現代化水平明顯提高,農業基礎更加穩固,城鄉區域發展協調性明顯增強,常住人口城鎮化率提高到65%,現代化經濟體系建設取得重大進展。
——改革開放邁出新步伐。社會主義市場經濟體制更加完善,高標準市場體系基本建成,市場主體更加充滿活力,產權制度改革和要素市場化配置改革取得重大進展,公平競爭制度更加健全,更高水平開放型經濟新體制基本形成。
——社會文明程度得到新提高。社會主義核心價值觀深入人心,人民思想道德素質、科學文化素質和身心健康素質明顯提高,公共文化服務體系和文化產業體系更加健全,人民精神文化生活日益豐富,中華文化影響力進一步提升,中華民族凝聚力進一步增強。
——生態文明建設實現新進步。國土空間開發保護格局得到優化,生產生活方式綠色轉型成效顯著,能源資源配置更加合理、利用效率大幅提高,單位國內生產總值能源消耗和二氧化碳排放分別降低13.5%、18%,主要污染物排放總量持續減少,森林覆蓋率提高到24.1%,生態環境持續改善,生態安全屏障更加牢固,城鄉人居環境明顯改善。
——民生福祉達到新水平。實現更加充分更高質量就業,城鎮調查失業率控制在5.5%以內,居民人均可支配收入增長與國內生產總值增長基本同步,分配結構明顯改善,基本公共服務均等化水平明顯提高,全民受教育程度不斷提升,勞動年齡人口平均受教育年限提高到11.3年,多層次社會保障體系更加健全,基本養老保險參保率提高到95%,衛生健康體系更加完善,人均預期壽命提高1歲,脫貧攻堅成果鞏固拓展,鄉村振興戰略全面推進,全體人民共同富裕邁出堅實步伐。
——國家治理效能得到新提升。社會主義民主法治更加健全,社會公平正義進一步彰顯,國家行政體系更加完善,政府作用更好發揮,行政效率和公信力顯著提升,社會治理特別是基層治理水平明顯提高,防范化解重大風險體制機制不斷健全,突發公共事件應急處置能力顯著增強,自然災害防御水平明顯提升,發展安全保障更加有力,國防和軍隊現代化邁出重大步伐。

第二篇 堅持創新驅動發展 全面塑造發展新優勢
堅持創新在我國現代化建設全局中的核心地位,把科技自立自強作為國家發展的戰略支撐,面向世界科技前沿、面向經濟主戰場、面向國家重大需求、面向人民生命健康,深入實施科教興國戰略、人才強國戰略、創新驅動發展戰略,完善國家創新體系,加快建設科技強國。
第四章 強化國家戰略科技力量
制定科技強國行動綱要,健全社會主義市場經濟條件下新型舉國體制,打好關鍵核心技術攻堅戰,提高創新鏈整體效能。
第一節 整合優化科技資源配置
以國家戰略性需求為導向推進創新體系優化組合,加快構建以國家實驗室為引領的戰略科技力量。聚焦量子信息、光子與微納電子、網絡通信、人工智能、生物醫藥、現代能源系統等重大創新領域組建一批國家實驗室,重組國家重點實驗室,形成結構合理、運行高效的實驗室體系。優化提升國家工程研究中心、國家技術創新中心等創新基地。推進科研院所、高等院校和企業科研力量優化配置和資源共享。支持發展新型研究型大學、新型研發機構等新型創新主體,推動投入主體多元化、管理制度現代化、運行機制市場化、用人機制靈活化。
第二節 加強原創性引領性科技攻關
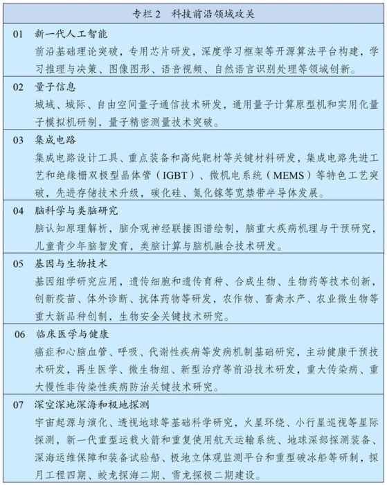
在事關國家安全和發展全局的基礎核心領域,制定實施戰略性科學計劃和科學工程。瞄準人工智能、量子信息、集成電路、生命健康、腦科學、生物育種、空天科技、深地深海等前沿領域,實施一批具有前瞻性、戰略性的國家重大科技項目。從國家急迫需要和長遠需求出發,集中優勢資源攻關新發突發傳染病和生物安全風險防控、醫藥和醫療設備、關鍵元器件零部件和基礎材料、油氣勘探開發等領域關鍵核心技術。

第三節 持之以恒加強基礎研究
強化應用研究帶動,鼓勵自由探索,制定實施基礎研究十年行動方案,重點布局一批基礎學科研究中心。加大基礎研究財政投入力度、優化支出結構,對企業投入基礎研究實行稅收優惠,鼓勵社會以捐贈和建立基金等方式多渠道投入,形成持續穩定投入機制,基礎研究經費投入占研發經費投入比重提高到8%以上。建立健全符合科學規律的評價體系和激勵機制,對基礎研究探索實行長周期評價,創造有利于基礎研究的良好科研生態。
第四節 建設重大科技創新平臺
支持北京、上海、粵港澳大灣區形成國際科技創新中心,建設北京懷柔、上海張江、大灣區、安徽合肥綜合性國家科學中心,支持有條件的地方建設區域科技創新中心。強化國家自主創新示范區、高新技術產業開發區、經濟技術開發區等創新功能。適度超前布局國家重大科技基礎設施,提高共享水平和使用效率。集約化建設自然科技資源庫、國家野外科學觀測研究站(網)和科學大數據中心。加強高端科研儀器設備研發制造。構建國家科研論文和科技信息高端交流平臺。
第五章 提升企業技術創新能力
完善技術創新市場導向機制,強化企業創新主體地位,促進各類創新要素向企業集聚,形成以企業為主體、市場為導向、產學研用深度融合的技術創新體系。
第一節 激勵企業加大研發投入
實施更大力度的研發費用加計扣除、高新技術企業稅收優惠等普惠性政策。拓展優化首臺(套)重大技術裝備保險補償和激勵政策,發揮重大工程牽引示范作用,運用政府采購政策支持創新產品和服務。通過完善標準、質量和競爭規制等措施,增強企業創新動力。健全鼓勵國有企業研發的考核制度,設立獨立核算、免于增值保值考核、容錯糾錯的研發準備金制度,確保中央國有工業企業研發支出年增長率明顯超過全國平均水平。完善激勵科技型中小企業創新的稅收優惠政策。
第二節 支持產業共性基礎技術研發
集中力量整合提升一批關鍵共性技術平臺,支持行業龍頭企業聯合高等院校、科研院所和行業上下游企業共建國家產業創新中心,承擔國家重大科技項目。支持有條件企業聯合轉制科研院所組建行業研究院,提供公益性共性技術服務。打造新型共性技術平臺,解決跨行業跨領域關鍵共性技術問題。發揮大企業引領支撐作用,支持創新型中小微企業成長為創新重要發源地,推動產業鏈上中下游、大中小企業融通創新。鼓勵有條件地方依托產業集群創辦混合所有制產業技術研究院,服務區域關鍵共性技術研發。
第三節 完善企業創新服務體系
推動國家科研平臺、科技報告、科研數據進一步向企業開放,創新科技成果轉化機制,鼓勵將符合條件的由財政資金支持形成的科技成果許可給中小企業使用。推進創新創業機構改革,建設專業化市場化技術轉移機構和技術經理人隊伍。完善金融支持創新體系,鼓勵金融機構發展知識產權質押融資、科技保險等科技金融產品,開展科技成果轉化貸款風險補償試點。暢通科技型企業國內上市融資渠道,增強科創板“硬科技”特色,提升創業板服務成長型創新創業企業功能,鼓勵發展天使投資、創業投資,更好發揮創業投資引導基金和私募股權基金作用。
第六章 激發人才創新活力
貫徹尊重勞動、尊重知識、尊重人才、尊重創造方針,深化人才發展體制機制改革,全方位培養、引進、用好人才,充分發揮人才第一資源的作用。
第一節 培養造就高水平人才隊伍
遵循人才成長規律和科研活動規律,培養造就更多國際一流的戰略科技人才、科技領軍人才和創新團隊,培養具有國際競爭力的青年科技人才后備軍,注重依托重大科技任務和重大創新基地培養發現人才,支持設立博士后創新崗位。加強創新型、應用型、技能型人才培養,實施知識更新工程、技能提升行動,壯大高水平工程師和高技能人才隊伍。加強基礎學科拔尖學生培養,建設數理化生等基礎學科基地和前沿科學中心。實行更加開放的人才政策,構筑集聚國內外優秀人才的科研創新高地。完善外籍高端人才和專業人才來華工作、科研、交流的停居留政策,完善外國人在華永久居留制度,探索建立技術移民制度。健全薪酬福利、子女教育、社會保障、稅收優惠等制度,為海外科學家在華工作提供具有國際競爭力和吸引力的環境。
第二節 激勵人才更好發揮作用
完善人才評價和激勵機制,健全以創新能力、質量、實效、貢獻為導向的科技人才評價體系,構建充分體現知識、技術等創新要素價值的收益分配機制。選好用好領軍人才和拔尖人才,賦予更大技術路線決定權和經費使用權。全方位為科研人員松綁,拓展科研管理“綠色通道”。實行以增加知識價值為導向的分配政策,完善科研人員職務發明成果權益分享機制,探索賦予科研人員職務科技成果所有權或長期使用權,提高科研人員收益分享比例。深化院士制度改革。
第三節 優化創新創業創造生態
大力弘揚新時代科學家精神,強化科研誠信建設,健全科技倫理體系。依法保護企業家的財產權和創新收益,發揮企業家在把握創新方向、凝聚人才、籌措資金等方面重要作用。推進創新創業創造向縱深發展,優化雙創示范基地建設布局。倡導敬業、精益、專注、寬容失敗的創新創業文化,完善試錯容錯糾錯機制。弘揚科學精神和工匠精神,廣泛開展科學普及活動,加強青少年科學興趣引導和培養,形成熱愛科學、崇尚創新的社會氛圍,提高全民科學素質。
第七章 完善科技創新體制機制
深入推進科技體制改革,完善國家科技治理體系,優化國家科技計劃體系和運行機制,推動重點領域項目、基地、人才、資金一體化配置。
第一節 深化科技管理體制改革
加快科技管理職能轉變,強化規劃政策引導和創新環境營造,減少分錢分物定項目等直接干預。整合財政科研投入體制,重點投向戰略性關鍵性領域,改變部門分割、小而散的狀態。改革重大科技項目立項和組織管理方式,給予科研單位和科研人員更多自主權,推行技術總師負責制,實行“揭榜掛帥”、“賽馬”等制度,健全獎補結合的資金支持機制。健全科技評價機制,完善自由探索型和任務導向型科技項目分類評價制度,建立非共識科技項目的評價機制,優化科技獎勵項目。建立健全科研機構現代院所制度,支持科研事業單位試行更靈活的編制、崗位、薪酬等管理制度。建立健全高等院校、科研機構、企業間創新資源自由有序流動機制。深入推進全面創新改革試驗。
第二節 健全知識產權保護運用體制
實施知識產權強國戰略,實行嚴格的知識產權保護制度,完善知識產權相關法律法規,加快新領域新業態知識產權立法。加強知識產權司法保護和行政執法,健全仲裁、調解、公證和維權援助體系,健全知識產權侵權懲罰性賠償制度,加大損害賠償力度。優化專利資助獎勵政策和考核評價機制,更好保護和激勵高價值專利,培育專利密集型產業。改革國有知識產權歸屬和權益分配機制,擴大科研機構和高等院校知識產權處置自主權。完善無形資產評估制度,形成激勵與監管相協調的管理機制。構建知識產權保護運用公共服務平臺。
第三節 積極促進科技開放合作
實施更加開放包容、互惠共享的國際科技合作戰略,更加主動融入全球創新網絡。務實推進全球疫情防控和公共衛生等領域國際科技合作,聚焦氣候變化、人類健康等問題加強同各國科研人員聯合研發。主動設計和牽頭發起國際大科學計劃和大科學工程,發揮科學基金獨特作用。加大國家科技計劃對外開放力度,啟動一批重大科技合作項目,研究設立面向全球的科學研究基金,實施科學家交流計劃。支持在我國境內設立國際科技組織、外籍科學家在我國科技學術組織任職。
第三篇 加快發展現代產業體系 鞏固壯大實體經濟根基
堅持把發展經濟著力點放在實體經濟上,加快推進制造強國、質量強國建設,促進先進制造業和現代服務業深度融合,強化基礎設施支撐引領作用,構建實體經濟、科技創新、現代金融、人力資源協同發展的現代產業體系。
第八章 深入實施制造強國戰略
堅持自主可控、安全高效,推進產業基礎高級化、產業鏈現代化,保持制造業比重基本穩定,增強制造業競爭優勢,推動制造業高質量發展。
第一節 加強產業基礎能力建設
實施產業基礎再造工程,加快補齊基礎零部件及元器件、基礎軟件、基礎材料、基礎工藝和產業技術基礎等瓶頸短板。依托行業龍頭企業,加大重要產品和關鍵核心技術攻關力度,加快工程化產業化突破。實施重大技術裝備攻關工程,完善激勵和風險補償機制,推動首臺(套)裝備、首批次材料、首版次軟件示范應用。健全產業基礎支撐體系,在重點領域布局一批國家制造業創新中心,完善國家質量基礎設施,建設生產應用示范平臺和標準計量、認證認可、檢驗檢測、試驗驗證等產業技術基礎公共服務平臺,完善技術、工藝等工業基礎數據庫。
第二節 提升產業鏈供應鏈現代化水平
堅持經濟性和安全性相結合,補齊短板、鍛造長板,分行業做好供應鏈戰略設計和精準施策,形成具有更強創新力、更高附加值、更安全可靠的產業鏈供應鏈。推進制造業補鏈強鏈,強化資源、技術、裝備支撐,加強國際產業安全合作,推動產業鏈供應鏈多元化。立足產業規模優勢、配套優勢和部分領域先發優勢,鞏固提升高鐵、電力裝備、新能源、船舶等領域全產業鏈競爭力,從符合未來產業變革方向的整機產品入手打造戰略性全局性產業鏈。優化區域產業鏈布局,引導產業鏈關鍵環節留在國內,強化中西部和東北地區承接產業轉移能力建設。實施應急產品生產能力儲備工程,建設區域性應急物資生產保障基地。實施領航企業培育工程,培育一批具有生態主導力和核心競爭力的龍頭企業。推動中小企業提升專業化優勢,培育專精特新“小巨人”企業和制造業單項冠軍企業。加強技術經濟安全評估,實施產業競爭力調查和評價工程。
第三節 推動制造業優化升級
深入實施智能制造和綠色制造工程,發展服務型制造新模式,推動制造業高端化智能化綠色化。培育先進制造業集群,推動集成電路、航空航天、船舶與海洋工程裝備、機器人、先進軌道交通裝備、先進電力裝備、工程機械、高端數控機床、醫藥及醫療設備等產業創新發展。改造提升傳統產業,推動石化、鋼鐵、有色、建材等原材料產業布局優化和結構調整,擴大輕工、紡織等優質產品供給,加快化工、造紙等重點行業企業改造升級,完善綠色制造體系。深入實施增強制造業核心競爭力和技術改造專項,鼓勵企業應用先進適用技術、加強設備更新和新產品規模化應用。建設智能制造示范工廠,完善智能制造標準體系。深入實施質量提升行動,推動制造業產品“增品種、提品質、創品牌”。
第四節 實施制造業降本減負行動
強化要素保障和高效服務,鞏固拓展減稅降費成果,降低企業生產經營成本,提升制造業根植性和競爭力。推動工業用地提容增效,推廣新型產業用地模式。擴大制造業中長期貸款、信用貸款規模,增加技改貸款,推動股權投資、債券融資等向制造業傾斜。允許制造業企業全部參與電力市場化交易,規范和降低港口航運、公路鐵路運輸等物流收費,全面清理規范涉企收費。建立制造業重大項目全周期服務機制和企業家參與涉企政策制定制度,支持建設中小企業信息、技術、進出口和數字化轉型綜合性服務平臺。
第九章 發展壯大戰略性新興產業
著眼于搶占未來產業發展先機,培育先導性和支柱性產業,推動戰略性新興產業融合化、集群化、生態化發展,戰略性新興產業增加值占GDP比重超過17%。
第一節 構筑產業體系新支柱
聚焦新一代信息技術、生物技術、新能源、新材料、高端裝備、新能源汽車、綠色環保以及航空航天、海洋裝備等戰略性新興產業,加快關鍵核心技術創新應用,增強要素保障能力,培育壯大產業發展新動能。推動生物技術和信息技術融合創新,加快發展生物醫藥、生物育種、生物材料、生物能源等產業,做大做強生物經濟。深化北斗系統推廣應用,推動北斗產業高質量發展。深入推進國家戰略性新興產業集群發展工程,健全產業集群組織管理和專業化推進機制,建設創新和公共服務綜合體,構建一批各具特色、優勢互補、結構合理的戰略性新興產業增長引擎。鼓勵技術創新和企業兼并重組,防止低水平重復建設。發揮產業投資基金引導作用,加大融資擔保和風險補償力度。
第二節 前瞻謀劃未來產業
在類腦智能、量子信息、基因技術、未來網絡、深海空天開發、氫能與儲能等前沿科技和產業變革領域,組織實施未來產業孵化與加速計劃,謀劃布局一批未來產業。在科教資源優勢突出、產業基礎雄厚的地區,布局一批國家未來產業技術研究院,加強前沿技術多路徑探索、交叉融合和顛覆性技術供給。實施產業跨界融合示范工程,打造未來技術應用場景,加速形成若干未來產業。
第十章 促進服務業繁榮發展
聚焦產業轉型升級和居民消費升級需要,擴大服務業有效供給,提高服務效率和服務品質,構建優質高效、結構優化、競爭力強的服務產業新體系。
第一節 推動生產性服務業融合化發展
以服務制造業高質量發展為導向,推動生產性服務業向專業化和價值鏈高端延伸。聚焦提高產業創新力,加快發展研發設計、工業設計、商務咨詢、檢驗檢測認證等服務。聚焦提高要素配置效率,推動供應鏈金融、信息數據、人力資源等服務創新發展。聚焦增強全產業鏈優勢,提高現代物流、采購分銷、生產控制、運營管理、售后服務等發展水平。推動現代服務業與先進制造業、現代農業深度融合,深化業務關聯、鏈條延伸、技術滲透,支持智能制造系統解決方案、流程再造等新型專業化服務機構發展。培育具有國際競爭力的服務企業。
第二節 加快生活性服務業品質化發展
以提升便利度和改善服務體驗為導向,推動生活性服務業向高品質和多樣化升級。加快發展健康、養老、托育、文化、旅游、體育、物業等服務業,加強公益性、基礎性服務業供給,擴大覆蓋全生命期的各類服務供給。持續推動家政服務業提質擴容,與智慧社區、養老托育等融合發展。鼓勵商貿流通業態與模式創新,推進數字化智能化改造和跨界融合,線上線下全渠道滿足消費需求。加快完善養老、家政等服務標準,健全生活性服務業認證認可制度,推動生活性服務業誠信化職業化發展。
第三節 深化服務領域改革開放
擴大服務業對內對外開放,進一步放寬市場準入,全面清理不合理的限制條件,鼓勵社會力量擴大多元化多層次服務供給。完善支持服務業發展的政策體系,創新適應服務新業態新模式和產業融合發展需要的土地、財稅、金融、價格等政策。健全服務質量標準體系,強化標準貫徹執行和推廣。加快制定重點服務領域監管目錄、流程和標準,構建高效協同的服務業監管體系。完善服務領域人才職稱評定制度,鼓勵從業人員參加職業技能培訓和鑒定。深入推進服務業綜合改革試點和擴大開放。
第十一章 建設現代化基礎設施體系
統籌推進傳統基礎設施和新型基礎設施建設,打造系統完備、高效實用、智能綠色、安全可靠的現代化基礎設施體系。
第一節 加快建設新型基礎設施
圍繞強化數字轉型、智能升級、融合創新支撐,布局建設信息基礎設施、融合基礎設施、創新基礎設施等新型基礎設施。建設高速泛在、天地一體、集成互聯、安全高效的信息基礎設施,增強數據感知、傳輸、存儲和運算能力。加快5G網絡規模化部署,用戶普及率提高到56%,推廣升級千兆光纖網絡。前瞻布局6G網絡技術儲備。擴容骨干網互聯節點,新設一批國際通信出入口,全面推進互聯網協議第六版(IPv6)商用部署。實施中西部地區中小城市基礎網絡完善工程。推動物聯網全面發展,打造支持固移融合、寬窄結合的物聯接入能力。加快構建全國一體化大數據中心體系,強化算力統籌智能調度,建設若干國家樞紐節點和大數據中心集群,建設E級和10E級超級計算中心。積極穩妥發展工業互聯網和車聯網。打造全球覆蓋、高效運行的通信、導航、遙感空間基礎設施體系,建設商業航天發射場。加快交通、能源、市政等傳統基礎設施數字化改造,加強泛在感知、終端聯網、智能調度體系建設。發揮市場主導作用,打通多元化投資渠道,構建新型基礎設施標準體系。
第二節 加快建設交通強國
建設現代化綜合交通運輸體系,推進各種運輸方式一體化融合發展,提高網絡效應和運營效率。完善綜合運輸大通道,加強出疆入藏、中西部地區、沿江沿海沿邊戰略骨干通道建設,有序推進能力緊張通道升級擴容,加強與周邊國家互聯互通。構建快速網,基本貫通“八縱八橫”高速鐵路,提升國家高速公路網絡質量,加快建設世界級港口群和機場群。完善干線網,加快普速鐵路建設和既有鐵路電氣化改造,優化鐵路客貨布局,推進普通國省道瓶頸路段貫通升級,推動內河高等級航道擴能升級,穩步建設支線機場、通用機場和貨運機場,積極發展通用航空。加強郵政設施建設,實施快遞“進村進廠出?!惫こ?。推進城市群都市圈交通一體化,加快城際鐵路、市域(郊)鐵路建設,構建高速公路環線系統,有序推進城市軌道交通發展。提高交通通達深度,推動區域性鐵路建設,加快沿邊抵邊公路建設,繼續推進“四好農村路”建設,完善道路安全設施。構建多層級、一體化綜合交通樞紐體系,優化樞紐場站布局、促進集約綜合開發,完善集疏運系統,發展旅客聯程運輸和貨物多式聯運,推廣全程“一站式”、“一單制”服務。推進中歐班列集結中心建設。深入推進鐵路企業改革,全面深化空管體制改革,推動公路收費制度和養護體制改革。

第三節 構建現代能源體系
推進能源革命,建設清潔低碳、安全高效的能源體系,提高能源供給保障能力。加快發展非化石能源,堅持集中式和分布式并舉,大力提升風電、光伏發電規模,加快發展東中部分布式能源,有序發展海上風電,加快西南水電基地建設,安全穩妥推動沿海核電建設,建設一批多能互補的清潔能源基地,非化石能源占能源消費總量比重提高到20%左右。推動煤炭生產向資源富集地區集中,合理控制煤電建設規模和發展節奏,推進以電代煤。有序放開油氣勘探開發市場準入,加快深海、深層和非常規油氣資源利用,推動油氣增儲上產。因地制宜開發利用地熱能。提高特高壓輸電通道利用率。加快電網基礎設施智能化改造和智能微電網建設,提高電力系統互補互濟和智能調節能力,加強源網荷儲銜接,提升清潔能源消納和存儲能力,提升向邊遠地區輸配電能力,推進煤電靈活性改造,加快抽水蓄能電站建設和新型儲能技術規?;瘧?。完善煤炭跨區域運輸通道和集疏運體系,加快建設天然氣主干管道,完善油氣互聯互通網絡。


第四節 加強水利基礎設施建設
立足流域整體和水資源空間均衡配置,加強跨行政區河流水系治理保護和骨干工程建設,強化大中小微水利設施協調配套,提升水資源優化配置和水旱災害防御能力。堅持節水優先,完善水資源配置體系,建設水資源配置骨干項目,加強重點水源和城市應急備用水源工程建設。實施防洪提升工程,解決防汛薄弱環節,加快防洪控制性樞紐工程建設和中小河流治理、病險水庫除險加固,全面推進堤防和蓄滯洪區建設。加強水源涵養區保護修復,加大重點河湖保護和綜合治理力度,恢復水清岸綠的水生態體系。

第四篇 形成強大國內市場 構建新發展格局
堅持擴大內需這個戰略基點,加快培育完整內需體系,把實施擴大內需戰略同深化供給側結構性改革有機結合起來,以創新驅動、高質量供給引領和創造新需求,加快構建以國內大循環為主體、國內國際雙循環相互促進的新發展格局。
第十二章 暢通國內大循環
依托強大國內市場,貫通生產、分配、流通、消費各環節,形成需求牽引供給、供給創造需求的更高水平動態平衡,促進國民經濟良性循環。
第一節 提升供給體系適配性
深化供給側結構性改革,提高供給適應引領創造新需求能力。適應個性化、差異化、品質化消費需求,推動生產模式和產業組織方式創新,持續擴大優質消費品、中高端產品供給和教育、醫療、養老等服務供給,提升產品服務質量和客戶滿意度,推動供需協調匹配。優化提升供給結構,促進農業、制造業、服務業、能源資源等產業協調發展。完善產業配套體系,加快自然壟斷行業競爭性環節市場化,實現上下游、產供銷有效銜接。健全市場化法治化化解過剩產能長效機制,完善企業兼并重組法律法規和配套政策。建立健全質量分級制度,加快標準升級迭代和國際標準轉化應用。開展中國品牌創建行動,保護發展中華老字號,提升自主品牌影響力和競爭力,率先在化妝品、服裝、家紡、電子產品等消費品領域培育一批高端品牌。
第二節 促進資源要素順暢流動
破除制約要素合理流動的堵點,矯正資源要素失衡錯配,從源頭上暢通國民經濟循環。提高金融服務實體經濟能力,健全實體經濟中長期資金供給制度安排,創新直達實體經濟的金融產品和服務,增強多層次資本市場融資功能。實施房地產市場平穩健康發展長效機制,促進房地產與實體經濟均衡發展。有效提升勞動者技能,提高就業質量和收入水平,形成人力資本提升和產業轉型升級良性循環。健全城鄉要素自由流動機制,構建區域產業梯度轉移格局,促進城鄉區域良性互動。
第三節 強化流通體系支撐作用
深化流通體制改革,暢通商品服務流通渠道,提升流通效率,降低全社會交易成本。加快構建國內統一大市場,對標國際先進規則和最佳實踐優化市場環境,促進不同地區和行業標準、規則、政策協調統一,有效破除地方保護、行業壟斷和市場分割。建設現代物流體系,加快發展冷鏈物流,統籌物流樞紐設施、骨干線路、區域分撥中心和末端配送節點建設,完善國家物流樞紐、骨干冷鏈物流基地設施條件,健全縣鄉村三級物流配送體系,發展高鐵快運等鐵路快捷貨運產品,加強國際航空貨運能力建設,提升國際海運競爭力。優化國際物流通道,加快形成內外聯通、安全高效的物流網絡。完善現代商貿流通體系,培育一批具有全球競爭力的現代流通企業,支持便利店、農貿市場等商貿流通設施改造升級,發展無接觸交易服務,加強商貿流通標準化建設和綠色發展。加快建立儲備充足、反應迅速、抗沖擊能力強的應急物流體系。
第四節 完善促進國內大循環的政策體系
保持合理的財政支出力度和赤字率水平,完善減稅降費政策,構建有利于企業擴大投資、增加研發投入、調節收入分配、減輕消費者負擔的稅收制度。保持流動性合理充裕,保持貨幣供應量和社會融資規模增速同名義經濟增速基本匹配,創新結構性政策工具,引導金融機構加大對重點領域和薄弱環節支持力度,規范發展消費信貸。推動產業政策向普惠化和功能性轉型,強化競爭政策基礎性地位,支持技術創新和結構升級。健全與經濟發展水平相適應的收入分配、社會保障和公共服務制度。
第十三章 促進國內國際雙循環
立足國內大循環,協同推進強大國內市場和貿易強國建設,形成全球資源要素強大引力場,促進內需和外需、進口和出口、引進外資和對外投資協調發展,加快培育參與國際合作和競爭新優勢。
第一節 推動進出口協同發展
完善內外貿一體化調控體系,促進內外貿法律法規、監管體制、經營資質、質量標準、檢驗檢疫、認證認可等相銜接,推進同線同標同質。降低進口關稅和制度性成本,擴大優質消費品、先進技術、重要設備、能源資源等進口,促進進口來源多元化。完善出口政策,優化出口商品質量和結構,穩步提高出口附加值。優化國際市場布局,引導企業深耕傳統出口市場、拓展新興市場,擴大與周邊國家貿易規模,穩定國際市場份額。推動加工貿易轉型升級,深化外貿轉型升級基地、海關特殊監管區域、貿易促進平臺、國際營銷服務網絡建設,加快發展跨境電商、市場采購貿易等新模式,鼓勵建設海外倉,保障外貿產業鏈供應鏈暢通運轉。創新發展服務貿易,推進服務貿易創新發展試點開放平臺建設,提升貿易數字化水平。實施貿易投資融合工程。辦好中國國際進口博覽會、中國進出口商品交易會、中國國際服務貿易交易會等展會。
第二節 提高國際雙向投資水平
堅持引進來和走出去并重,以高水平雙向投資高效利用全球資源要素和市場空間,完善產業鏈供應鏈保障機制,推動產業競爭力提升。更大力度吸引和利用外資,有序推進電信、互聯網、教育、文化、醫療等領域相關業務開放。全面優化外商投資服務,加強外商投資促進和保護,發揮重大外資項目示范效應,支持外資加大中高端制造、高新技術、傳統制造轉型升級、現代服務等領域和中西部地區投資,支持外資企業設立研發中心和參與承擔國家科技計劃項目。鼓勵外資企業利潤再投資。堅持企業主體,創新境外投資方式,優化境外投資結構和布局,提升風險防范能力和收益水平。完善境外生產服務網絡和流通體系,加快金融、咨詢、會計、法律等生產性服務業國際化發展,推動中國產品、服務、技術、品牌、標準走出去。支持企業融入全球產業鏈供應鏈,提高跨國經營能力和水平。引導企業加強合規管理,防范化解境外政治、經濟、安全等各類風險。推進多雙邊投資合作機制建設,健全促進和保障境外投資政策和服務體系,推動境外投資立法。
第十四章 加快培育完整內需體系
深入實施擴大內需戰略,增強消費對經濟發展的基礎性作用和投資對優化供給結構的關鍵性作用,建設消費和投資需求旺盛的強大國內市場。
第一節 全面促進消費
順應居民消費升級趨勢,把擴大消費同改善人民生活品質結合起來,促進消費向綠色、健康、安全發展,穩步提高居民消費水平。提升傳統消費,加快推動汽車等消費品由購買管理向使用管理轉變,健全強制報廢制度和廢舊家電、消費電子等耐用消費品回收處理體系,促進住房消費健康發展。培育新型消費,發展信息消費、數字消費、綠色消費,鼓勵定制、體驗、智能、時尚消費等新模式新業態發展。發展服務消費,放寬服務消費領域市場準入,推動教育培訓、醫療健康、養老托育、文旅體育等消費提質擴容,加快線上線下融合發展。適當增加公共消費,提高公共服務支出效率。擴大節假日消費,完善節假日制度,全面落實帶薪休假制度。培育建設國際消費中心城市,打造一批區域消費中心。完善城鄉融合消費網絡,擴大電子商務進農村覆蓋面,改善縣域消費環境,推動農村消費梯次升級。完善市內免稅店政策,規劃建設一批中國特色市內免稅店。采取增加居民收入與減負并舉等措施,不斷擴大中等收入群體,持續釋放消費潛力。強化消費者權益保護,完善質量標準和后評價體系,健全缺陷產品召回、產品傷害監測、產品質量擔保等制度,完善多元化消費維權機制和糾紛解決機制。
第二節 拓展投資空間
優化投資結構,提高投資效率,保持投資合理增長。加快補齊基礎設施、市政工程、農業農村、公共安全、生態環保、公共衛生、物資儲備、防災減災、民生保障等領域短板,推動企業設備更新和技術改造,擴大戰略性新興產業投資。推進既促消費惠民生又調結構增后勁的新型基礎設施、新型城鎮化、交通水利等重大工程建設。面向服務國家重大戰略,實施川藏鐵路、西部陸海新通道、國家水網、雅魯藏布江下游水電開發、星際探測、北斗產業化等重大工程,推進重大科研設施、重大生態系統保護修復、公共衛生應急保障、重大引調水、防洪減災、送電輸氣、沿邊沿江沿海交通等一批強基礎、增功能、利長遠的重大項目建設。深化投融資體制改革,發揮政府投資撬動作用,激發民間投資活力,形成市場主導的投資內生增長機制。健全項目謀劃、儲備、推進機制,加大資金、用地等要素保障力度,加快投資項目落地見效。規范有序推進政府和社會資本合作(PPP),推動基礎設施領域不動產投資信托基金(REITs)健康發展,有效盤活存量資產,形成存量資產和新增投資的良性循環。
第五篇 加快數字化發展 建設數字中國
迎接數字時代,激活數據要素潛能,推進網絡強國建設,加快建設數字經濟、數字社會、數字政府,以數字化轉型整體驅動生產方式、生活方式和治理方式變革。
第十五章 打造數字經濟新優勢
充分發揮海量數據和豐富應用場景優勢,促進數字技術與實體經濟深度融合,賦能傳統產業轉型升級,催生新產業新業態新模式,壯大經濟發展新引擎。
第一節 加強關鍵數字技術創新應用
聚焦高端芯片、操作系統、人工智能關鍵算法、傳感器等關鍵領域,加快推進基礎理論、基礎算法、裝備材料等研發突破與迭代應用。加強通用處理器、云計算系統和軟件核心技術一體化研發。加快布局量子計算、量子通信、神經芯片、DNA存儲等前沿技術,加強信息科學與生命科學、材料等基礎學科的交叉創新,支持數字技術開源社區等創新聯合體發展,完善開源知識產權和法律體系,鼓勵企業開放軟件源代碼、硬件設計和應用服務。
第二節 加快推動數字產業化
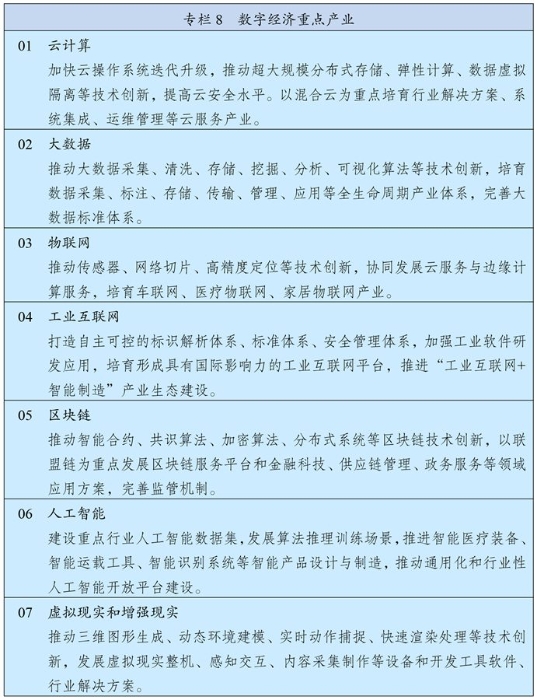
培育壯大人工智能、大數據、區塊鏈、云計算、網絡安全等新興數字產業,提升通信設備、核心電子元器件、關鍵軟件等產業水平。構建基于5G的應用場景和產業生態,在智能交通、智慧物流、智慧能源、智慧醫療等重點領域開展試點示范。鼓勵企業開放搜索、電商、社交等數據,發展第三方大數據服務產業。促進共享經濟、平臺經濟健康發展。
第三節 推進產業數字化轉型
實施“上云用數賦智”行動,推動數據賦能全產業鏈協同轉型。在重點行業和區域建設若干國際水準的工業互聯網平臺和數字化轉型促進中心,深化研發設計、生產制造、經營管理、市場服務等環節的數字化應用,培育發展個性定制、柔性制造等新模式,加快產業園區數字化改造。深入推進服務業數字化轉型,培育眾包設計、智慧物流、新零售等新增長點。加快發展智慧農業,推進農業生產經營和管理服務數字化改造。

第十六章 加快數字社會建設步伐
適應數字技術全面融入社會交往和日常生活新趨勢,促進公共服務和社會運行方式創新,構筑全民暢享的數字生活。
第一節 提供智慧便捷的公共服務
聚焦教育、醫療、養老、撫幼、就業、文體、助殘等重點領域,推動數字化服務普惠應用,持續提升群眾獲得感。推進學校、醫院、養老院等公共服務機構資源數字化,加大開放共享和應用力度。推進線上線下公共服務共同發展、深度融合,積極發展在線課堂、互聯網醫院、智慧圖書館等,支持高水平公共服務機構對接基層、邊遠和欠發達地區,擴大優質公共服務資源輻射覆蓋范圍。加強智慧法院建設。鼓勵社會力量參與“互聯網+公共服務”,創新提供服務模式和產品。
第二節 建設智慧城市和數字鄉村
以數字化助推城鄉發展和治理模式創新,全面提高運行效率和宜居度。分級分類推進新型智慧城市建設,將物聯網感知設施、通信系統等納入公共基礎設施統一規劃建設,推進市政公用設施、建筑等物聯網應用和智能化改造。完善城市信息模型平臺和運行管理服務平臺,構建城市數據資源體系,推進城市數據大腦建設。探索建設數字孿生城市。加快推進數字鄉村建設,構建面向農業農村的綜合信息服務體系,建立涉農信息普惠服務機制,推動鄉村管理服務數字化。
第三節 構筑美好數字生活新圖景
推動購物消費、居家生活、旅游休閑、交通出行等各類場景數字化,打造智慧共享、和睦共治的新型數字生活。推進智慧社區建設,依托社區數字化平臺和線下社區服務機構,建設便民惠民智慧服務圈,提供線上線下融合的社區生活服務、社區治理及公共服務、智能小區等服務。豐富數字生活體驗,發展數字家庭。加強全民數字技能教育和培訓,普及提升公民數字素養。加快信息無障礙建設,幫助老年人、殘疾人等共享數字生活。
第十七章 提高數字政府建設水平
將數字技術廣泛應用于政府管理服務,推動政府治理流程再造和模式優化,不斷提高決策科學性和服務效率。
第一節 加強公共數據開放共享
建立健全國家公共數據資源體系,確保公共數據安全,推進數據跨部門、跨層級、跨地區匯聚融合和深度利用。健全數據資源目錄和責任清單制度,提升國家數據共享交換平臺功能,深化國家人口、法人、空間地理等基礎信息資源共享利用。擴大基礎公共信息數據安全有序開放,探索將公共數據服務納入公共服務體系,構建統一的國家公共數據開放平臺和開發利用端口,優先推動企業登記監管、衛生、交通、氣象等高價值數據集向社會開放。開展政府數據授權運營試點,鼓勵第三方深化對公共數據的挖掘利用。
第二節 推動政務信息化共建共用
加大政務信息化建設統籌力度,健全政務信息化項目清單,持續深化政務信息系統整合,布局建設執政能力、依法治國、經濟治理、市場監管、公共安全、生態環境等重大信息系統,提升跨部門協同治理能力。完善國家電子政務網絡,集約建設政務云平臺和數據中心體系,推進政務信息系統云遷移。加強政務信息化建設快速迭代,增強政務信息系統快速部署能力和彈性擴展能力。
第三節 提高數字化政務服務效能
全面推進政府運行方式、業務流程和服務模式數字化智能化。深化“互聯網+政務服務”,提升全流程一體化在線服務平臺功能。加快構建數字技術輔助政府決策機制,提高基于高頻大數據精準動態監測預測預警水平。強化數字技術在公共衛生、自然災害、事故災難、社會安全等突發公共事件應對中的運用,全面提升預警和應急處置能力。
第十八章 營造良好數字生態
堅持放管并重,促進發展與規范管理相統一,構建數字規則體系,營造開放、健康、安全的數字生態。
第一節 建立健全數據要素市場規則
統籌數據開發利用、隱私保護和公共安全,加快建立數據資源產權、交易流通、跨境傳輸和安全保護等基礎制度和標準規范。建立健全數據產權交易和行業自律機制,培育規范的數據交易平臺和市場主體,發展數據資產評估、登記結算、交易撮合、爭議仲裁等市場運營體系。加強涉及國家利益、商業秘密、個人隱私的數據保護,加快推進數據安全、個人信息保護等領域基礎性立法,強化數據資源全生命周期安全保護。完善適用于大數據環境下的數據分類分級保護制度。加強數據安全評估,推動數據跨境安全有序流動。
第二節 營造規范有序的政策環境
構建與數字經濟發展相適應的政策法規體系。健全共享經濟、平臺經濟和新個體經濟管理規范,清理不合理的行政許可、資質資格事項,支持平臺企業創新發展、增強國際競爭力。依法依規加強互聯網平臺經濟監管,明確平臺企業定位和監管規則,完善壟斷認定法律規范,打擊壟斷和不正當競爭行為。探索建立無人駕駛、在線醫療、金融科技、智能配送等監管框架,完善相關法律法規和倫理審查規則。健全數字經濟統計監測體系。
第三節 加強網絡安全保護
健全國家網絡安全法律法規和制度標準,加強重要領域數據資源、重要網絡和信息系統安全保障。建立健全關鍵信息基礎設施保護體系,提升安全防護和維護政治安全能力。加強網絡安全風險評估和審查。加強網絡安全基礎設施建設,強化跨領域網絡安全信息共享和工作協同,提升網絡安全威脅發現、監測預警、應急指揮、攻擊溯源能力。加強網絡安全關鍵技術研發,加快人工智能安全技術創新,提升網絡安全產業綜合競爭力。加強網絡安全宣傳教育和人才培養。
第四節 推動構建網絡空間命運共同體
推進網絡空間國際交流與合作,推動以聯合國為主渠道、以聯合國憲章為基本原則制定數字和網絡空間國際規則。推動建立多邊、民主、透明的全球互聯網治理體系,建立更加公平合理的網絡基礎設施和資源治理機制。積極參與數據安全、數字貨幣、數字稅等國際規則和數字技術標準制定。推動全球網絡安全保障合作機制建設,構建保護數據要素、處置網絡安全事件、打擊網絡犯罪的國際協調合作機制。向欠發達國家提供技術、設備、服務等數字援助,使各國共享數字時代紅利。積極推進網絡文化交流互鑒。

第六篇 全面深化改革 構建高水平社會主義市場經濟體制
堅持和完善社會主義基本經濟制度,充分發揮市場在資源配置中的決定性作用,更好發揮政府作用,推動有效市場和有為政府更好結合。
第十九章 激發各類市場主體活力
毫不動搖鞏固和發展公有制經濟,毫不動搖鼓勵、支持、引導非公有制經濟發展,培育更有活力、創造力和競爭力的市場主體。
第一節 加快國有經濟布局優化和結構調整
圍繞服務國家戰略,堅持有進有退、有所為有所不為,加快國有經濟布局優化、結構調整和戰略性重組,增強國有經濟競爭力、創新力、控制力、影響力、抗風險能力,做強做優做大國有資本和國有企業。發揮國有經濟戰略支撐作用,推動國有經濟進一步聚焦戰略安全、產業引領、國計民生、公共服務等功能,調整盤活存量資產,優化增量資本配置,向關系國家安全、國民經濟命脈的重要行業集中,向提供公共服務、應急能力建設和公益性等關系國計民生的重要行業集中,向前瞻性戰略性新興產業集中。對充分競爭領域的國有經濟,強化資本收益目標和財務硬約束,增強流動性,完善國有資本優化配置機制。建立布局結構調整長效機制,動態發布國有經濟布局優化和結構調整指引。
第二節 推動國有企業完善中國特色現代企業制度
堅持黨對國有企業的全面領導,促進加強黨的領導和完善公司治理相統一,加快建立權責法定、權責透明、協調運轉、有效制衡的公司治理機制。加強董事會建設,落實董事會職權,使董事會成為企業經營決策主體。按照完善治理、強化激勵、突出主業、提高效率的要求,深化國有企業混合所有制改革,深度轉換經營機制,對混合所有制企業探索實行有別于國有獨資、全資公司的治理機制和監管制度。推行經理層成員任期制和契約化管理,完善市場化薪酬分配機制,靈活開展多種形式的中長期激勵。
第三節 健全管資本為主的國有資產監管體制
堅持授權與監管相結合、放活與管好相統一,大力推進國資監管理念、重點、方式等多方位轉變。優化管資本方式,全面實行清單管理,深入開展分類授權放權,注重通過法人治理結構履職,加強事中事后監管。深化國有資本投資、運營公司改革,科學合理界定政府及國資監管機構,國有資本投資、運營公司和所持股企業的權利邊界。健全協同高效的監督機制,嚴格責任追究,切實防止國有資產流失。加快推進經營性國有資產集中統一監管。
第四節 優化民營企業發展環境
健全支持民營企業發展的法治環境、政策環境和市場環境,依法平等保護民營企業產權和企業家權益。保障民營企業依法平等使用資源要素、公開公平公正參與競爭、同等受到法律保護。進一步放寬民營企業市場準入,破除招投標等領域各種壁壘。創新金融支持民營企業政策工具,健全融資增信支持體系,對民營企業信用評級、發債一視同仁,降低綜合融資成本。完善促進中小微企業和個體工商戶發展的政策體系,加大稅費優惠和信貸支持力度。構建親清政商關系,建立規范化政企溝通渠道。健全防范和化解拖欠中小企業賬款長效機制。
第五節 促進民營企業高質量發展
鼓勵民營企業改革創新,提升經營能力和管理水平。引導有條件的民營企業建立現代企業制度。支持民營企業開展基礎研究和科技創新、參與關鍵核心技術研發和國家重大科技項目攻關。完善民營企業參與國家重大戰略實施機制。推動民營企業守法合規經營,鼓勵民營企業積極履行社會責任、參與社會公益和慈善事業。弘揚企業家精神,實施年輕一代民營企業家健康成長促進計劃。
第二十章 建設高標準市場體系
實施高標準市場體系建設行動,健全市場體系基礎制度,堅持平等準入、公正監管、開放有序、誠信守法,形成高效規范、公平競爭的國內統一市場。
第一節 全面完善產權制度
健全歸屬清晰、權責明確、保護嚴格、流轉順暢的現代產權制度。實施民法典,制修訂物權、債權、股權等產權法律法規,明晰產權歸屬、完善產權權能。健全以公平為原則的產權保護制度,依法平等保護國有、民營、外資等各種所有制企業產權。健全產權執法司法保護制度,完善涉企產權案件申訴、復核、重審等保護機制,推動涉企冤錯案件依法甄別糾正常態化機制化,暢通涉政府產權糾紛反映和處理渠道。加強數據、知識、環境等領域產權制度建設,健全自然資源資產產權制度和法律法規。
第二節 推進要素市場化配置改革
建立健全城鄉統一的建設用地市場,統籌推進農村土地征收、集體經營性建設用地入市、宅基地制度改革。改革土地計劃管理方式,賦予省級政府更大用地自主權,探索建立全國性的建設用地、補充耕地指標跨區域交易機制。建立不同產業用地類型合理轉換機制,增加混合產業用地供給。健全統一規范的人力資源市場體系,破除勞動力和人才在城鄉、區域和不同所有制單位間的流動障礙,減少人事檔案管理中的不合理限制。發展技術和數據要素市場。健全要素市場運行機制,完善交易規則和服務體系。深化公共資源交易平臺整合共享。
第三節 強化競爭政策基礎地位
堅持鼓勵競爭、反對壟斷,完善競爭政策框架,構建覆蓋事前、事中、事后全環節的競爭政策實施機制。統籌做好增量審查與存量清理,強化公平競爭審查制度的剛性約束,完善公平競爭審查細則,持續清理廢除妨礙全國統一市場和公平競爭的規定及做法。完善市場競爭狀況評估制度,建立投訴舉報和處理回應機制。加大反壟斷和反不正當競爭執法司法力度,防止資本無序擴張。推進能源、鐵路、電信、公用事業等行業競爭性環節市場化改革,放開競爭性業務準入,進一步引入市場競爭機制,加強對自然壟斷業務的監管。
第四節 健全社會信用體系
建立健全信用法律法規和標準體系,制定公共信用信息目錄和失信懲戒措施清單,完善失信主體信用修復機制。推廣信用承諾制度。加強信用信息歸集、共享、公開和應用,推廣惠民便企信用產品與服務。建立公共信用信息和金融信息的共享整合機制。培育具有國際競爭力的企業征信機構和信用評級機構,加強征信監管,推動信用服務市場健康發展。加強信用信息安全管理,保障信用主體合法權益。建立健全政府失信責任追究制度。
第二十一章 建立現代財稅金融體制
更好發揮財政在國家治理中的基礎和重要支柱作用,增強金融服務實體經濟能力,健全符合高質量發展要求的財稅金融制度。
第一節 加快建立現代財政制度
深化預算管理制度改革,強化對預算編制的宏觀指導和審查監督。加強財政資源統籌,推進財政支出標準化,強化預算約束和績效管理。完善跨年度預算平衡機制,加強中期財政規劃管理,增強國家重大戰略任務財力保障。建立權責清晰、財力協調、區域均衡的中央和地方財政關系,適當加強中央在知識產權保護、養老保險、跨區域生態環境保護等方面事權,減少并規范中央和地方共同事權。健全省以下財政體制,增強基層公共服務保障能力。完善財政轉移支付制度,優化轉移支付結構,規范轉移支付項目。完善權責發生制政府綜合財務報告制度。建立健全規范的政府舉債融資機制。
第二節 完善現代稅收制度
優化稅制結構,健全直接稅體系,適當提高直接稅比重。完善個人所得稅制度,推進擴大綜合征收范圍,優化稅率結構。聚焦支持穩定制造業、鞏固產業鏈供應鏈,進一步優化增值稅制度。調整優化消費稅征收范圍和稅率,推進征收環節后移并穩步下劃地方。規范完善稅收優惠。推進房地產稅立法,健全地方稅體系,逐步擴大地方稅政管理權。深化稅收征管制度改革,建設智慧稅務,推動稅收征管現代化。
第三節 深化金融供給側結構性改革
健全具有高度適應性、競爭力、普惠性的現代金融體系,構建金融有效支持實體經濟的體制機制。建設現代中央銀行制度,完善貨幣供應調控機制。穩妥推進數字貨幣研發。健全市場化利率形成和傳導機制,完善央行政策利率體系,更好發揮貸款市場報價利率基準作用。優化金融體系結構,深化國有商業銀行改革,加快完善中小銀行和農村信用社治理結構,規范發展非銀行金融機構,增強金融普惠性。改革優化政策性金融,強化服務國家戰略和規劃能力。深化保險公司改革,提高商業保險保障能力。健全金融機構公司治理,強化股東股權和關聯交易監管。完善資本市場基礎制度,健全多層次資本市場體系,大力發展機構投資者,提高直接融資特別是股權融資比重。全面實行股票發行注冊制,建立常態化退市機制,提高上市公司質量。深化新三板改革。完善市場化債券發行機制,穩步擴大債券市場規模,豐富債券品種,發行長期國債和基礎設施長期債券。完善投資者保護制度和存款保險制度。完善現代金融監管體系,補齊監管制度短板,在審慎監管前提下有序推進金融創新,健全風險全覆蓋監管框架,提高金融監管透明度和法治化水平。穩妥發展金融科技,加快金融機構數字化轉型。強化監管科技運用和金融創新風險評估,探索建立創新產品糾偏和暫停機制。
第二十二章 提升政府經濟治理能力
加快轉變政府職能,建設職責明確、依法行政的政府治理體系,創新和完善宏觀調控,提高政府治理效能。
第一節 完善宏觀經濟治理
健全以國家發展規劃為戰略導向,以財政政策和貨幣政策為主要手段,就業、產業、投資、消費、環保、區域等政策緊密配合,目標優化、分工合理、高效協同的宏觀經濟治理體系。增強國家發展規劃對公共預算、國土開發、資源配置等政策的宏觀引導、統籌協調功能,健全宏觀政策制定和執行機制,重視預期管理和引導,合理把握經濟增長、就業、價格、國際收支等調控目標,在區間調控基礎上加強定向調控、相機調控和精準調控。完善宏觀調控政策體系,搞好跨周期政策設計,提高逆周期調節能力,促進經濟總量平衡、結構優化、內外均衡。加強宏觀經濟治理數據庫等建設,提升大數據等現代技術手段輔助治理能力,推進統計現代化改革。健全宏觀經濟政策評估評價制度和重大風險識別預警機制,暢通政策制定參與渠道,提高決策科學化、民主化、法治化水平。
第二節 構建一流營商環境
深化簡政放權、放管結合、優化服務改革,全面實行政府權責清單制度,持續優化市場化法治化國際化營商環境。實施全國統一的市場準入負面清單制度,破除清單之外隱性準入壁壘,以服務業為重點進一步放寬準入限制。精簡行政許可事項,減少歸并資質資格許可,取消不必要的備案登記和年檢認定,規范涉企檢查。全面推行“證照分離”、“照后減證”改革,全面開展工程建設項目審批制度改革。改革生產許可制度,簡化工業產品審批程序,實施涉企經營許可事項清單管理。建立便利、高效、有序的市場主體退出制度,簡化普通注銷程序,建立健全企業破產和自然人破產制度。創新政務服務方式,推進審批服務便民化。深化國際貿易“單一窗口”建設。完善營商環境評價體系。
第三節 推進監管能力現代化
健全以“雙隨機、一公開”監管和“互聯網+監管”為基本手段、以重點監管為補充、以信用監管為基礎的新型監管機制,推進線上線下一體化監管。嚴格市場監管、質量監管、安全監管,加強對食品藥品、特種設備和網絡交易、旅游、廣告、中介、物業等的監管,強化要素市場交易監管,對新產業新業態實施包容審慎監管。深化市場監管綜合行政執法改革,完善跨領域跨部門聯動執法、協同監管機制。深化行業協會、商會和中介機構改革。加強社會公眾、新聞媒體監督。
第七篇 堅持農業農村優先發展 全面推進鄉村振興
走中國特色社會主義鄉村振興道路,全面實施鄉村振興戰略,強化以工補農、以城帶鄉,推動形成工農互促、城鄉互補、協調發展、共同繁榮的新型工農城鄉關系,加快農業農村現代化。
第二十三章 提高農業質量效益和競爭力
持續強化農業基礎地位,深化農業供給側結構性改革,強化質量導向,推動鄉村產業振興。
第一節 增強農業綜合生產能力
夯實糧食生產能力基礎,保障糧、棉、油、糖、肉、奶等重要農產品供給安全。堅持最嚴格的耕地保護制度,強化耕地數量保護和質量提升,嚴守18億畝耕地紅線,遏制耕地“非農化”、防止“非糧化”,規范耕地占補平衡,嚴禁占優補劣、占水田補旱地。以糧食生產功能區和重要農產品生產保護區為重點,建設國家糧食安全產業帶,實施高標準農田建設工程,建成10.75億畝集中連片高標準農田。實施黑土地保護工程,加強東北黑土地保護和地力恢復。推進大中型灌區節水改造和精細化管理,建設節水灌溉骨干工程,同步推進水價綜合改革。加強大中型、智能化、復合型農業機械研發應用,農作物耕種收綜合機械化率提高到75%。加強種質資源保護利用和種子庫建設,確保種源安全。加強農業良種技術攻關,有序推進生物育種產業化應用,培育具有國際競爭力的種業龍頭企業。完善農業科技創新體系,創新農技推廣服務方式,建設智慧農業。加強動物防疫和農作物病蟲害防治,強化農業氣象服務。

第二節 深化農業結構調整
優化農業生產布局,建設優勢農產品產業帶和特色農產品優勢區。推進糧經飼統籌、農林牧漁協調,優化種植業結構,大力發展現代畜牧業,促進水產生態健康養殖。積極發展設施農業,因地制宜發展林果業。深入推進優質糧食工程。推進農業綠色轉型,加強產地環境保護治理,發展節水農業和旱作農業,深入實施農藥化肥減量行動,治理農膜污染,提升農膜回收利用率,推進秸稈綜合利用和畜禽糞污資源化利用。完善綠色農業標準體系,加強綠色食品、有機農產品和地理標志農產品認證管理。強化全過程農產品質量安全監管,健全追溯體系。建設現代農業產業園區和農業現代化示范區。
第三節 豐富鄉村經濟業態
發展縣域經濟,推進農村一二三產業融合發展,延長農業產業鏈條,發展各具特色的現代鄉村富民產業。推動種養加結合和產業鏈再造,提高農產品加工業和農業生產性服務業發展水平,壯大休閑農業、鄉村旅游、民宿經濟等特色產業。加強農產品倉儲保鮮和冷鏈物流設施建設,健全農村產權交易、商貿流通、檢驗檢測認證等平臺和智能標準廠房等設施,引導農村二三產業集聚發展。完善利益聯結機制,通過“資源變資產、資金變股金、農民變股東”,讓農民更多分享產業增值收益。
第二十四章 實施鄉村建設行動
把鄉村建設擺在社會主義現代化建設的重要位置,優化生產生活生態空間,持續改善村容村貌和人居環境,建設美麗宜居鄉村。
第一節 強化鄉村建設的規劃引領
統籌縣域城鎮和村莊規劃建設,通盤考慮土地利用、產業發展、居民點建設、人居環境整治、生態保護、防災減災和歷史文化傳承??茖W編制縣域村莊布局規劃,因地制宜、分類推進村莊建設,規范開展全域土地綜合整治,保護傳統村落、民族村寨和鄉村風貌,嚴禁隨意撤并村莊搞大社區、違背農民意愿大拆大建。優化布局鄉村生活空間,嚴格保護農業生產空間和鄉村生態空間,科學劃定養殖業適養、限養、禁養區域。鼓勵有條件地區編制實用性村莊規劃。
第二節 提升鄉村基礎設施和公共服務水平
以縣域為基本單元推進城鄉融合發展,強化縣城綜合服務能力和鄉鎮服務農民功能。健全城鄉基礎設施統一規劃、統一建設、統一管護機制,推動市政公用設施向郊區鄉村和規模較大中心鎮延伸,完善鄉村水、電、路、氣、郵政通信、廣播電視、物流等基礎設施,提升農房建設質量。推進城鄉基本公共服務標準統一、制度并軌,增加農村教育、醫療、養老、文化等服務供給,推進縣域內教師醫生交流輪崗,鼓勵社會力量興辦農村公益事業。提高農民科技文化素質,推動鄉村人才振興。
第三節 改善農村人居環境
開展農村人居環境整治提升行動,穩步解決“垃圾圍村”和鄉村黑臭水體等突出環境問題。推進農村生活垃圾就地分類和資源化利用,以鄉鎮政府駐地和中心村為重點梯次推進農村生活污水治理。支持因地制宜推進農村廁所革命。推進農村水系綜合整治。深入開展村莊清潔和綠化行動,實現村莊公共空間及庭院房屋、村莊周邊干凈整潔。

第二十五章 健全城鄉融合發展體制機制
建立健全城鄉要素平等交換、雙向流動政策體系,促進要素更多向鄉村流動,增強農業農村發展活力。
第一節 深化農業農村改革
鞏固完善農村基本經營制度,落實第二輪土地承包到期后再延長30年政策,完善農村承包地所有權、承包權、經營權分置制度,進一步放活經營權。發展多種形式適度規模經營,加快培育家庭農場、農民合作社等新型農業經營主體,健全農業專業化社會化服務體系,實現小農戶和現代農業有機銜接。深化農村宅基地制度改革試點,加快房地一體的宅基地確權頒證,探索宅基地所有權、資格權、使用權分置實現形式。積極探索實施農村集體經營性建設用地入市制度。允許農村集體在農民自愿前提下,依法把有償收回的閑置宅基地、廢棄的集體公益性建設用地轉變為集體經營性建設用地入市。建立土地征收公共利益認定機制,縮小土地征收范圍。深化農村集體產權制度改革,完善產權權能,將經營性資產量化到集體經濟組織成員,發展壯大新型農村集體經濟。切實減輕村級組織負擔。發揮國家城鄉融合發展試驗區、農村改革試驗區示范帶動作用。
第二節 加強農業農村發展要素保障
健全農業農村投入保障制度,加大中央財政轉移支付、土地出讓收入、地方政府債券支持農業農村力度。健全農業支持保護制度,完善糧食主產區利益補償機制,構建新型農業補貼政策體系,完善糧食最低收購價政策。深化供銷合作社改革。完善農村用地保障機制,保障設施農業和鄉村產業發展合理用地需求。健全農村金融服務體系,完善金融支農激勵機制,擴大農村資產抵押擔保融資范圍,發展農業保險。允許入鄉就業創業人員在原籍地或就業創業地落戶并享受相關權益,建立科研人員入鄉兼職兼薪和離崗創業制度。
第二十六章 實現鞏固拓展脫貧攻堅成果同鄉村振興有效銜接
建立完善農村低收入人口和欠發達地區幫扶機制,保持主要幫扶政策和財政投入力度總體穩定,接續推進脫貧地區發展。
第一節 鞏固提升脫貧攻堅成果
嚴格落實“摘帽不摘責任、摘帽不摘政策、摘帽不摘幫扶、摘帽不摘監管”要求,建立健全鞏固拓展脫貧攻堅成果長效機制。健全防止返貧動態監測和精準幫扶機制,對易返貧致貧人口實施常態化監測,建立健全快速發現和響應機制,分層分類及時納入幫扶政策范圍。完善農村社會保障和救助制度,健全農村低收入人口常態化幫扶機制。對脫貧地區繼續實施城鄉建設用地增減掛鉤節余指標省內交易政策、調整完善跨省域交易政策。加強扶貧項目資金資產管理和監督,推動特色產業可持續發展。推廣以工代賑方式,帶動低收入人口就地就近就業。做好易地扶貧搬遷后續幫扶,加強大型搬遷安置區新型城鎮化建設。
第二節 提升脫貧地區整體發展水平
實施脫貧地區特色種養業提升行動,廣泛開展農產品產銷對接活動,深化拓展消費幫扶。在西部地區脫貧縣中集中支持一批鄉村振興重點幫扶縣,從財政、金融、土地、人才、基礎設施、公共服務等方面給予集中支持,增強其鞏固脫貧成果及內生發展能力。堅持和完善東西部協作和對口支援、中央單位定點幫扶、社會力量參與幫扶等機制,調整優化東西部協作結對幫扶關系和幫扶方式,強化產業合作和勞務協作。
第八篇 完善新型城鎮化戰略 提升城鎮化發展質量
堅持走中國特色新型城鎮化道路,深入推進以人為核心的新型城鎮化戰略,以城市群、都市圈為依托促進大中小城市和小城鎮協調聯動、特色化發展,使更多人民群眾享有更高品質的城市生活。
第二十七章 加快農業轉移人口市民化
堅持存量優先、帶動增量,統籌推進戶籍制度改革和城鎮基本公共服務常住人口全覆蓋,健全農業轉移人口市民化配套政策體系,加快推動農業轉移人口全面融入城市。
第一節 深化戶籍制度改革
放開放寬除個別超大城市外的落戶限制,試行以經常居住地登記戶口制度。全面取消城區常住人口300萬以下的城市落戶限制,確保外地與本地農業轉移人口進城落戶標準一視同仁。全面放寬城區常住人口300萬至500萬的I型大城市落戶條件。完善城區常住人口500萬以上的超大特大城市積分落戶政策,精簡積分項目,確保社會保險繳納年限和居住年限分數占主要比例,鼓勵取消年度落戶名額限制。健全以居住證為載體、與居住年限等條件相掛鉤的基本公共服務提供機制,鼓勵地方政府提供更多基本公共服務和辦事便利,提高居住證持有人城鎮義務教育、住房保障等服務的實際享有水平。
第二節 健全農業轉移人口市民化機制
完善財政轉移支付與農業轉移人口市民化掛鉤相關政策,提高均衡性轉移支付分配中常住人口折算比例,中央財政市民化獎勵資金分配主要依據跨省落戶人口數量確定。建立財政性建設資金對吸納落戶較多城市的基礎設施投資補助機制,加大中央預算內投資支持力度。調整城鎮建設用地年度指標分配依據,建立同吸納農業轉移人口落戶數量和提供保障性住房規模掛鉤機制。根據人口流動實際調整人口流入流出地區教師、醫生等編制定額和基本公共服務設施布局。依法保障進城落戶農民農村土地承包權、宅基地使用權、集體收益分配權,建立農村產權流轉市場體系,健全農戶“三權”市場化退出機制和配套政策。
第二十八章 完善城鎮化空間布局
發展壯大城市群和都市圈,分類引導大中小城市發展方向和建設重點,形成疏密有致、分工協作、功能完善的城鎮化空間格局。
第一節 推動城市群一體化發展
以促進城市群發展為抓手,全面形成“兩橫三縱”城鎮化戰略格局。優化提升京津冀、長三角、珠三角、成渝、長江中游等城市群,發展壯大山東半島、粵閩浙沿海、中原、關中平原、北部灣等城市群,培育發展哈長、遼中南、山西中部、黔中、滇中、呼包鄂榆、蘭州-西寧、寧夏沿黃、天山北坡等城市群。建立健全城市群一體化協調發展機制和成本共擔、利益共享機制,統籌推進基礎設施協調布局、產業分工協作、公共服務共享、生態共建環境共治。優化城市群內部空間結構,構筑生態和安全屏障,形成多中心、多層級、多節點的網絡型城市群。
第二節 建設現代化都市圈
依托輻射帶動能力較強的中心城市,提高1小時通勤圈協同發展水平,培育發展一批同城化程度高的現代化都市圈。以城際鐵路和市域(郊)鐵路等軌道交通為骨干,打通各類“斷頭路”、“瓶頸路”,推動市內市外交通有效銜接和軌道交通“四網融合”,提高都市圈基礎設施連接性貫通性。鼓勵都市圈社保和落戶積分互認、教育和醫療資源共享,推動科技創新券通兌通用、產業園區和科研平臺合作共建。鼓勵有條件的都市圈建立統一的規劃委員會,實現規劃統一編制、統一實施,探索推進土地、人口等統一管理。
第三節 優化提升超大特大城市中心城區功能
統籌兼顧經濟、生活、生態、安全等多元需要,轉變超大特大城市開發建設方式,加強超大特大城市治理中的風險防控,促進高質量、可持續發展。有序疏解中心城區一般性制造業、區域性物流基地、專業市場等功能和設施,以及過度集中的醫療和高等教育等公共服務資源,合理降低開發強度和人口密度。增強全球資源配置、科技創新策源、高端產業引領功能,率先形成以現代服務業為主體、先進制造業為支撐的產業結構,提升綜合能級與國際競爭力。堅持產城融合,完善郊區新城功能,實現多中心、組團式發展。
第四節 完善大中城市宜居宜業功能
充分利用綜合成本相對較低的優勢,主動承接超大特大城市產業轉移和功能疏解,夯實實體經濟發展基礎。立足特色資源和產業基礎,確立制造業差異化定位,推動制造業規?;夯l展,因地制宜建設先進制造業基地、商貿物流中心和區域專業服務中心。優化市政公用設施布局和功能,支持三級醫院和高等院校在大中城市布局,增加文化體育資源供給,營造現代時尚的消費場景,提升城市生活品質。
第五節 推進以縣城為重要載體的城鎮化建設
加快縣城補短板強弱項,推進公共服務、環境衛生、市政公用、產業配套等設施提級擴能,增強綜合承載能力和治理能力。支持東部地區基礎較好的縣城建設,重點支持中西部和東北城鎮化地區縣城建設,合理支持農產品主產區、重點生態功能區縣城建設。健全縣城建設投融資機制,更好發揮財政性資金作用,引導金融資本和社會資本加大投入力度。穩步有序推動符合條件的縣和鎮區常住人口20萬以上的特大鎮設市。按照區位條件、資源稟賦和發展基礎,因地制宜發展小城鎮,促進特色小鎮規范健康發展。

第二十九章 全面提升城市品質
加快轉變城市發展方式,統籌城市規劃建設管理,實施城市更新行動,推動城市空間結構優化和品質提升。
第一節 轉變城市發展方式
按照資源環境承載能力合理確定城市規模和空間結構,統籌安排城市建設、產業發展、生態涵養、基礎設施和公共服務。推行功能復合、立體開發、公交導向的集約緊湊型發展模式,統籌地上地下空間利用,增加綠化節點和公共開敞空間,新建住宅推廣街區制。推行城市設計和風貌管控,落實適用、經濟、綠色、美觀的新時期建筑方針,加強新建高層建筑管控。加快推進城市更新,改造提升老舊小區、老舊廠區、老舊街區和城中村等存量片區功能,推進老舊樓宇改造,積極擴建新建停車場、充電樁。
第二節 推進新型城市建設
順應城市發展新理念新趨勢,開展城市現代化試點示范,建設宜居、創新、智慧、綠色、人文、韌性城市。提升城市智慧化水平,推行城市樓宇、公共空間、地下管網等“一張圖”數字化管理和城市運行一網統管??茖W規劃布局城市綠環綠廊綠楔綠道,推進生態修復和功能完善工程,優先發展城市公共交通,建設自行車道、步行道等慢行網絡,發展智能建造,推廣綠色建材、裝配式建筑和鋼結構住宅,建設低碳城市。保護和延續城市文脈,杜絕大拆大建,讓城市留下記憶、讓居民記住鄉愁。建設源頭減排、蓄排結合、排澇除險、超標應急的城市防洪排澇體系,推動城市內澇治理取得明顯成效。增強公共設施應對風暴、干旱和地質災害的能力,完善公共設施和建筑應急避難功能。加強無障礙環境建設。拓展城市建設資金來源渠道,建立期限匹配、渠道多元、財務可持續的融資機制。
第三節 提高城市治理水平
堅持黨建引領、重心下移、科技賦能,不斷提升城市治理科學化精細化智能化水平,推進市域社會治理現代化。改革完善城市管理體制。推廣“街鄉吹哨、部門報到、接訴即辦”等基層管理機制經驗,推動資源、管理、服務向街道社區下沉,加快建設現代社區。運用數字技術推動城市管理手段、管理模式、管理理念創新,精準高效滿足群眾需求。加強物業服務監管,提高物業服務覆蓋率、服務質量和標準化水平。
第四節 完善住房市場體系和住房保障體系
堅持房子是用來住的、不是用來炒的定位,加快建立多主體供給、多渠道保障、租購并舉的住房制度,讓全體人民住有所居、職住平衡。堅持因地制宜、多策并舉,夯實城市政府主體責任,穩定地價、房價和預期。建立住房和土地聯動機制,加強房地產金融調控,發揮住房稅收調節作用,支持合理自住需求,遏制投資投機性需求。加快培育和發展住房租賃市場,有效盤活存量住房資源,有力有序擴大城市租賃住房供給,完善長租房政策,逐步使租購住房在享受公共服務上具有同等權利。加快住房租賃法規建設,加強租賃市場監管,保障承租人和出租人合法權益。有效增加保障性住房供給,完善住房保障基礎性制度和支持政策。以人口流入多、房價高的城市為重點,擴大保障性租賃住房供給,著力解決困難群體和新市民住房問題。單列租賃住房用地計劃,探索利用集體建設用地和企事業單位自有閑置土地建設租賃住房,支持將非住宅房屋改建為保障性租賃住房。完善土地出讓收入分配機制,加大財稅、金融支持力度。因地制宜發展共有產權住房。處理好基本保障和非基本保障的關系,完善住房保障方式,健全保障對象、準入門檻、退出管理等政策。改革完善住房公積金制度,健全繳存、使用、管理和運行機制。

第九篇 優化區域經濟布局 促進區域協調發展
深入實施區域重大戰略、區域協調發展戰略、主體功能區戰略,健全區域協調發展體制機制,構建高質量發展的區域經濟布局和國土空間支撐體系。
第三十章 優化國土空間開發保護格局
立足資源環境承載能力,發揮各地區比較優勢,促進各類要素合理流動和高效集聚,推動形成主體功能明顯、優勢互補、高質量發展的國土空間開發保護新格局。
第一節 完善和落實主體功能區制度
順應空間結構變化趨勢,優化重大基礎設施、重大生產力和公共資源布局,分類提高城市化地區發展水平,推動農業生產向糧食生產功能區、重要農產品生產保護區和特色農產品優勢區集聚,優化生態安全屏障體系,逐步形成城市化地區、農產品主產區、生態功能區三大空間格局。細化主體功能區劃分,按照主體功能定位劃分政策單元,對重點開發地區、生態脆弱地區、能源資源富集地區等制定差異化政策,分類精準施策。加強空間發展統籌協調,保障國家重大發展戰略落地實施。
第二節 開拓高質量發展的重要動力源
以中心城市和城市群等經濟發展優勢區域為重點,增強經濟和人口承載能力,帶動全國經濟效率整體提升。以京津冀、長三角、粵港澳大灣區為重點,提升創新策源能力和全球資源配置能力,加快打造引領高質量發展的第一梯隊。在中西部有條件的地區,以中心城市為引領,提升城市群功能,加快工業化城鎮化進程,形成高質量發展的重要區域。破除資源流動障礙,優化行政區劃設置,提高中心城市綜合承載能力和資源優化配置能力,強化對區域發展的輻射帶動作用。
第三節 提升重要功能性區域的保障能力
以農產品主產區、重點生態功能區、能源資源富集地區和邊境地區等承擔戰略功能的區域為支撐,切實維護國家糧食安全、生態安全、能源安全和邊疆安全,與動力源地區共同打造高質量發展的動力系統。支持農產品主產區增強農業生產能力,支持生態功能區把發展重點放到保護生態環境、提供生態產品上,支持生態功能區人口逐步有序向城市化地區轉移并定居落戶。優化能源開發布局和運輸格局,加強能源資源綜合開發利用基地建設,提升國內能源供給保障水平。增強邊疆地區發展能力,強化人口和經濟支撐,促進民族團結和邊疆穩定。健全公共資源配置機制,對重點生態功能區、農產品主產區、邊境地區等提供有效轉移支付。
第三十一章 深入實施區域重大戰略
聚焦實現戰略目標和提升引領帶動能力,推動區域重大戰略取得新的突破性進展,促進區域間融合互動、融通補充。
第一節 加快推動京津冀協同發展
緊抓疏解北京非首都功能“牛鼻子”,構建功能疏解政策體系,實施一批標志性疏解項目。高標準高質量建設雄安新區,加快啟動區和起步區建設,推動管理體制創新。高質量建設北京城市副中心,促進與河北省三河、香河、大廠三縣市一體化發展。推動天津濱海新區高質量發展,支持張家口首都水源涵養功能區和生態環境支撐區建設。提高北京科技創新中心基礎研究和原始創新能力,發揮中關村國家自主創新示范區先行先試作用,推動京津冀產業鏈與創新鏈深度融合?;窘ǔ绍壍郎系木┙蚣?,提高機場群港口群協同水平。深化大氣污染聯防聯控聯治,強化華北地下水超采及地面沉降綜合治理。

第二節 全面推動長江經濟帶發展
堅持生態優先、綠色發展和共抓大保護、不搞大開發,協同推動生態環境保護和經濟發展,打造人與自然和諧共生的美麗中國樣板。持續推進生態環境突出問題整改,推動長江全流域按單元精細化分區管控,實施城鎮污水垃圾處理、工業污染治理、農業面源污染治理、船舶污染治理、尾礦庫污染治理等工程。深入開展綠色發展示范,推進赤水河流域生態環境保護。實施長江十年禁漁。圍繞建設長江大動脈,整體設計綜合交通運輸體系,疏解三峽樞紐瓶頸制約,加快沿江高鐵和貨運鐵路建設。發揮產業協同聯動整體優勢,構建綠色產業體系。保護好長江文物和文化遺產。
第三節 積極穩妥推進粵港澳大灣區建設
加強粵港澳產學研協同發展,完善廣深港、廣珠澳科技創新走廊和深港河套、粵澳橫琴科技創新極點“兩廊兩點”架構體系,推進綜合性國家科學中心建設,便利創新要素跨境流動。加快城際鐵路建設,統籌港口和機場功能布局,優化航運和航空資源配置。深化通關模式改革,促進人員、貨物、車輛便捷高效流動。擴大內地與港澳專業資格互認范圍,深入推進重點領域規則銜接、機制對接。便利港澳青年到大灣區內地城市就學就業創業,打造粵港澳青少年交流精品品牌。

第四節 提升長三角一體化發展水平
瞄準國際先進科創能力和產業體系,加快建設長三角G60科創走廊和沿滬寧產業創新帶,提高長三角地區配置全球資源能力和輻射帶動全國發展能力。加快基礎設施互聯互通,實現長三角地級及以上城市高鐵全覆蓋,推進港口群一體化治理。打造虹橋國際開放樞紐,強化上海自貿試驗區臨港新片區開放型經濟集聚功能,深化滬蘇浙皖自貿試驗區聯動發展。加快公共服務便利共享,優化優質教育和醫療衛生資源布局。推進生態環境共保聯治,高水平建設長三角生態綠色一體化發展示范區。

第五節 扎實推進黃河流域生態保護和高質量發展
加大上游重點生態系統保護和修復力度,筑牢三江源“中華水塔”,提升甘南、若爾蓋等區域水源涵養能力。創新中游黃土高原水土流失治理模式,積極開展小流域綜合治理、旱作梯田和淤地壩建設。推動下游二級懸河治理和灘區綜合治理,加強黃河三角洲濕地保護和修復。開展汾渭平原、河套灌區等農業面源污染治理,清理整頓黃河岸線內工業企業,加強沿黃河城鎮污水處理設施及配套管網建設。實施深度節水控水行動,降低水資源開發利用強度。合理控制煤炭開發強度,推進能源資源一體化開發利用,加強礦山生態修復。優化中心城市和城市群發展格局,統籌沿黃河縣城和鄉村建設。實施黃河文化遺產系統保護工程,打造具有國際影響力的黃河文化旅游帶。建設黃河流域生態保護和高質量發展先行區。
第三十二章 深入實施區域協調發展戰略
深入推進西部大開發、東北全面振興、中部地區崛起、東部率先發展,支持特殊類型地區加快發展,在發展中促進相對平衡。
第一節 推進西部大開發形成新格局
強化舉措推進西部大開發,切實提高政策精準性和有效性。深入實施一批重大生態工程,開展重點區域綜合治理。積極融入“一帶一路”建設,強化開放大通道建設,構建內陸多層次開放平臺。加大西部地區基礎設施投入,支持發展特色優勢產業,集中力量鞏固脫貧攻堅成果,補齊教育、醫療衛生等民生領域短板。推進成渝地區雙城經濟圈建設,打造具有全國影響力的重要經濟中心、科技創新中心、改革開放新高地、高品質生活宜居地,提升關中平原城市群建設水平,促進西北地區與西南地區合作互動。支持新疆建設國家“三基地一通道”,支持西藏打造面向南亞開放的重要通道。促進400毫米降水線西側區域保護發展。
第二節 推動東北振興取得新突破
從維護國家國防、糧食、生態、能源、產業安全的戰略高度,加強政策統籌,實現重點突破。加快轉變政府職能,深化國有企業改革攻堅,著力優化營商環境,大力發展民營經濟。打造遼寧沿海經濟帶,建設長吉圖開發開放先導區,提升哈爾濱對俄合作開放能級。加快發展現代農業,打造保障國家糧食安全的“壓艙石”。加大生態資源保護力度,筑牢祖國北疆生態安全屏障。改造提升裝備制造等傳統優勢產業,培育發展新興產業,大力發展寒地冰雪、生態旅游等特色產業,打造具有國際影響力的冰雪旅游帶,形成新的均衡發展產業結構和競爭優勢。實施更具吸引力的人才集聚措施。深化與東部地區對口合作。
第三節 開創中部地區崛起新局面
著力打造重要先進制造業基地、提高關鍵領域自主創新能力、建設內陸地區開放高地、鞏固生態綠色發展格局,推動中部地區加快崛起。做大做強先進制造業,在長江、京廣、隴海、京九等沿線建設一批中高端產業集群,積極承接新興產業布局和轉移。推動長江中游城市群協同發展,加快武漢、長株潭都市圈建設,打造全國重要增長極。夯實糧食生產基礎,不斷提高農業綜合效益和競爭力,加快發展現代農業。加強生態環境共保聯治,著力構筑生態安全屏障。支持淮河、漢江生態經濟帶上下游合作聯動發展。加快對外開放通道建設,高標準高水平建設內陸地區開放平臺。提升公共服務保障特別是應對公共衛生等重大突發事件能力。
第四節 鼓勵東部地區加快推進現代化
發揮創新要素集聚優勢,加快在創新引領上實現突破,推動東部地區率先實現高質量發展。加快培育世界級先進制造業集群,引領新興產業和現代服務業發展,提升要素產出效率,率先實現產業升級。更高層次參與國際經濟合作和競爭,打造對外開放新優勢,率先建立全方位開放型經濟體系。支持深圳建設中國特色社會主義先行示范區、浦東打造社會主義現代化建設引領區、浙江高質量發展建設共同富裕示范區。深入推進山東新舊動能轉換綜合試驗區建設。
第五節 支持特殊類型地區發展
統籌推進革命老區振興,因地制宜發展特色產業,傳承弘揚紅色文化,支持贛閩粵原中央蘇區高質量發展示范,推進陜甘寧、大別山、左右江、川陜、沂蒙等革命老區綠色創新發展。推進生態退化地區綜合治理和生態脆弱地區保護修復,支持畢節試驗區建設。推動資源型地區可持續發展示范區和轉型創新試驗區建設,實施采煤沉陷區綜合治理和獨立工礦區改造提升工程。推進老工業基地制造業競爭優勢重構,建設產業轉型升級示范區。改善國有林場林區基礎設施。多措并舉解決高海拔地區群眾生產生活困難。推進興邊富民、穩邊固邊,大力改善邊境地區生產生活條件,完善沿邊城鎮體系,支持邊境口岸建設,加快抵邊村鎮和抵邊通道建設。推動邊境貿易創新發展。加大對重點邊境地區發展精準支持力度。

第六節 健全區域協調發展體制機制
建立健全區域戰略統籌、市場一體化發展、區域合作互助、區際利益補償等機制,更好促進發達地區和欠發達地區、東中西部和東北地區共同發展。提升區域合作層次和水平,支持省際交界地區探索建立統一規劃、統一管理、合作共建、利益共享的合作新機制。完善財政轉移支付支持欠發達地區的機制,逐步實現基本公共服務均等化,引導人才向西部和艱苦邊遠地區流動。完善區域合作與利益調節機制,支持流域上下游、糧食主產區主銷區、資源輸出地輸入地之間開展多種形式的利益補償,鼓勵探索共建園區、飛地經濟等利益共享模式。聚焦鑄牢中華民族共同體意識,加大對民族地區發展支持力度,全面深入持久開展民族團結進步宣傳教育和創建,促進各民族交往交流交融。
第三十三章 積極拓展海洋經濟發展空間
堅持陸海統籌、人海和諧、合作共贏,協同推進海洋生態保護、海洋經濟發展和海洋權益維護,加快建設海洋強國。
第一節 建設現代海洋產業體系
圍繞海洋工程、海洋資源、海洋環境等領域突破一批關鍵核心技術。培育壯大海洋工程裝備、海洋生物醫藥產業,推進海水淡化和海洋能規?;?,提高海洋文化旅游開發水平。優化近海綠色養殖布局,建設海洋牧場,發展可持續遠洋漁業。建設一批高質量海洋經濟發展示范區和特色化海洋產業集群,全面提高北部、東部、南部三大海洋經濟圈發展水平。以沿海經濟帶為支撐,深化與周邊國家涉海合作。
第二節 打造可持續海洋生態環境
探索建立沿海、流域、海域協同一體的綜合治理體系。嚴格圍填海管控,加強海岸帶綜合管理與濱海濕地保護。拓展入海污染物排放總量控制范圍,保障入海河流斷面水質。加快推進重點海域綜合治理,構建流域-河口-近岸海域污染防治聯動機制,推進美麗海灣保護與建設。防范海上溢油、危險化學品泄露等重大環境風險,提升應對海洋自然災害和突發環境事件能力。完善海岸線保護、海域和無居民海島有償使用制度,探索海岸建筑退縮線制度和海洋生態環境損害賠償制度,自然岸線保有率不低于35%。
第三節 深度參與全球海洋治理
積極發展藍色伙伴關系,深度參與國際海洋治理機制和相關規則制定與實施,推動建設公正合理的國際海洋秩序,推動構建海洋命運共同體。深化與沿海國家在海洋環境監測和保護、科學研究和海上搜救等領域務實合作,加強深海戰略性資源和生物多樣性調查評價。參與北極務實合作,建設“冰上絲綢之路”。提高參與南極保護和利用能力。加強形勢研判、風險防范和法理斗爭,加強海事司法建設,堅決維護國家海洋權益。有序推進海洋基本法立法。
第十篇 發展社會主義先進文化 提升國家文化軟實力
堅持馬克思主義在意識形態領域的指導地位,堅定文化自信,堅持以社會主義核心價值觀引領文化建設,圍繞舉旗幟、聚民心、育新人、興文化、展形象的使命任務,促進滿足人民文化需求和增強人民精神力量相統一,推進社會主義文化強國建設。
第三十四章 提高社會文明程度
加強社會主義精神文明建設,培育和踐行社會主義核心價值觀,推動形成適應新時代要求的思想觀念、精神面貌、文明風尚、行為規范。
第一節 推動理想信念教育常態化制度化
深入開展習近平新時代中國特色社會主義思想學習教育,健全用黨的創新理論武裝全黨、教育人民的工作體系。建立健全“不忘初心、牢記使命”的制度和長效機制,加強和改進思想政治工作,持續開展中國特色社會主義和中國夢宣傳教育,加強黨史、新中國史、改革開放史、社會主義發展史教育,加強愛國主義、集體主義、社會主義教育,加強革命文化研究闡釋和宣傳教育,弘揚黨和人民在各個歷史時期奮斗中形成的偉大精神。完善弘揚社會主義核心價值觀的法律政策體系,把社會主義核心價值觀要求融入法治建設和社會治理,體現到國民教育、精神文明創建、文化產品創作生產全過程。完善青少年理想信念教育齊抓共管機制。
第二節 發展中國特色哲學社會科學
加強對習近平新時代中國特色社會主義思想的整體性系統性研究、出版傳播、宣傳闡釋,推進馬克思主義中國化、時代化、大眾化。深入實施馬克思主義理論研究和建設工程,推進習近平新時代中國特色社會主義思想研究中心(院)、中國特色社會主義理論體系研究中心等建設,建好用好“學習強國”等學習平臺。構建中國特色哲學社會科學學科體系、學術體系和話語體系,深入實施哲學社會科學創新工程,加強中國特色新型智庫建設。
第三節 傳承弘揚中華優秀傳統文化
深入實施中華優秀傳統文化傳承發展工程,強化重要文化和自然遺產、非物質文化遺產系統性保護,推動中華優秀傳統文化創造性轉化、創新性發展。加強文物科技創新,實施中華文明探源和考古中國工程,開展中華文化資源普查,加強文物和古籍保護研究利用,推進革命文物和紅色遺址保護,完善流失文物追索返還制度。建設長城、大運河、長征、黃河等國家文化公園,加強世界文化遺產、文物保護單位、考古遺址公園、歷史文化名城名鎮名村保護。健全非物質文化遺產保護傳承體系,加強各民族優秀傳統手工藝保護和傳承。
第四節 持續提升公民文明素養
推進公民道德建設,大力開展社會公德、職業道德、家庭美德、個人品德建設。開展國家勛章、國家榮譽稱號獲得者和時代楷模、道德模范、最美人物、身邊好人的宣傳學習。實施文明創建工程,拓展新時代文明實踐中心建設,科學規范做好文明城市、文明村鎮、文明單位、文明校園、文明家庭評選表彰,深化未成年人思想道德建設。完善市民公約、鄉規民約、學生守則、團體章程等社會規范,建立懲戒失德行為機制。弘揚誠信文化,建設誠信社會。廣泛開展志愿服務關愛行動。提倡艱苦奮斗、勤儉節約,開展以勞動創造幸福為主題的宣傳教育。加強網絡文明建設,發展積極健康的網絡文化。
第三十五章 提升公共文化服務水平
堅持為人民服務、為社會主義服務的方向,堅持百花齊放、百家爭鳴的方針,加強公共文化服務體系建設和體制機制創新,強化中華文化傳播推廣和文明交流互鑒,更好保障人民文化權益。
第一節 加強優秀文化作品創作生產傳播
把提高質量作為文藝作品的生命線,提高文藝原創能力。實施文藝作品質量提升工程,健全重大現實、重大革命、重大歷史題材創作規劃組織機制,加強農村、少兒等題材創作,不斷推出反映時代新氣象、謳歌人民新創造的文藝精品。建立健全文化產品創作生產、傳播引導、宣傳推廣的激勵機制和評價體系,推動形成健康清朗的文藝生態。加強文化隊伍建設,培養造就高水平創作人才和德藝雙馨的名家大師。
第二節 完善公共文化服務體系
優化城鄉文化資源配置,推進城鄉公共文化服務體系一體建設。創新實施文化惠民工程,提升基層綜合性文化服務中心功能,廣泛開展群眾性文化活動。推進公共圖書館、文化館、美術館、博物館等公共文化場館免費開放和數字化發展。推進媒體深度融合,做強新型主流媒體。完善應急廣播體系,實施智慧廣電固邊工程和鄉村工程。發展檔案事業。深入推進全民閱讀,建設“書香中國”,推動農村電影放映優化升級。創新公共文化服務運行機制,鼓勵社會力量參與公共文化服務供給和設施建設運營。
第三節 提升中華文化影響力
加強對外文化交流和多層次文明對話,創新推進國際傳播,利用網上網下,講好中國故事,傳播好中國聲音,促進民心相通。開展“感知中國”、“走讀中國”、“視聽中國”活動,辦好中國文化年(節)、旅游年(節)。建設中文傳播平臺,構建中國語言文化全球傳播體系和國際中文教育標準體系。
第三十六章 健全現代文化產業體系
堅持把社會效益放在首位、社會效益和經濟效益相統一,健全現代文化產業體系和市場體系。
第一節 擴大優質文化產品供給
實施文化產業數字化戰略,加快發展新型文化企業、文化業態、文化消費模式,壯大數字創意、網絡視聽、數字出版、數字娛樂、線上演播等產業。加快提升超高清電視節目制播能力,推進電視頻道高清化改造,推進沉浸式視頻、云轉播等應用。實施文化品牌戰略,打造一批有影響力、代表性的文化品牌。培育骨干文化企業,規范發展文化產業園區,推動區域文化產業帶建設。積極發展對外文化貿易,開拓海外文化市場,鼓勵優秀傳統文化產品和影視劇、游戲等數字文化產品“走出去”,加強國家文化出口基地建設。
第二節 推動文化和旅游融合發展
堅持以文塑旅、以旅彰文,打造獨具魅力的中華文化旅游體驗。深入發展大眾旅游、智慧旅游,創新旅游產品體系,改善旅游消費體驗。加強區域旅游品牌和服務整合,建設一批富有文化底蘊的世界級旅游景區和度假區,打造一批文化特色鮮明的國家級旅游休閑城市和街區。推進紅色旅游、文化遺產旅游、旅游演藝等創新發展,提升度假休閑、鄉村旅游等服務品質,完善郵輪游艇、低空旅游等發展政策。健全旅游基礎設施和集散體系,推進旅游廁所革命,強化智慧景區建設。建立旅游服務質量評價體系,規范在線旅游經營服務。
第三節 深化文化體制改革
完善文化管理體制和生產經營機制,提升文化治理效能。完善國有文化資產管理體制機制,深化公益性文化事業單位改革,推進公共文化機構法人治理結構改革。深化國有文化企業分類改革,推進國有文藝院團改革和院線制改革。完善文化市場綜合執法體制,制定未成年人網絡保護、信息網絡傳播視聽等領域法律法規。

第十一篇 推動綠色發展 促進人與自然和諧共生
堅持綠水青山就是金山銀山理念,堅持尊重自然、順應自然、保護自然,堅持節約優先、保護優先、自然恢復為主,實施可持續發展戰略,完善生態文明領域統籌協調機制,構建生態文明體系,推動經濟社會發展全面綠色轉型,建設美麗中國。
第三十七章 提升生態系統質量和穩定性
堅持山水林田湖草系統治理,著力提高生態系統自我修復能力和穩定性,守住自然生態安全邊界,促進自然生態系統質量整體改善。
第一節 完善生態安全屏障體系
強化國土空間規劃和用途管控,劃定落實生態保護紅線、永久基本農田、城鎮開發邊界以及各類海域保護線。以國家重點生態功能區、生態保護紅線、國家級自然保護地等為重點,實施重要生態系統保護和修復重大工程,加快推進青藏高原生態屏障區、黃河重點生態區、長江重點生態區和東北森林帶、北方防沙帶、南方丘陵山地帶、海岸帶等生態屏障建設。加強長江、黃河等大江大河和重要湖泊濕地生態保護治理,加強重要生態廊道建設和保護。全面加強天然林和濕地保護,濕地保護率提高到55%??茖W推進水土流失和荒漠化、石漠化綜合治理,開展大規模國土綠化行動,推行林長制??茖W開展人工影響天氣活動。推行草原森林河流湖泊休養生息,健全耕地休耕輪作制度,鞏固退耕還林還草、退田還湖還濕、退圍還灘還海成果。

第二節 構建自然保護地體系
科學劃定自然保護地保護范圍及功能分區,加快整合歸并優化各類保護地,構建以國家公園為主體、自然保護區為基礎、各類自然公園為補充的自然保護地體系。嚴格管控自然保護地范圍內非生態活動,穩妥推進核心區內居民、耕地、礦權有序退出。完善國家公園管理體制和運營機制,整合設立一批國家公園。實施生物多樣性保護重大工程,構筑生物多樣性保護網絡,加強國家重點保護和珍稀瀕危野生動植物及其棲息地的保護修復,加強外來物種管控。完善生態保護和修復用地用海等政策。完善自然保護地、生態保護紅線監管制度,開展生態系統保護成效監測評估。
第三節 健全生態保護補償機制
加大重點生態功能區、重要水系源頭地區、自然保護地轉移支付力度,鼓勵受益地區和保護地區、流域上下游通過資金補償、產業扶持等多種形式開展橫向生態補償。完善市場化多元化生態補償,鼓勵各類社會資本參與生態保護修復。完善森林、草原和濕地生態補償制度。推動長江、黃河等重要流域建立全流域生態補償機制。建立生態產品價值實現機制,在長江流域和三江源國家公園等開展試點。制定實施生態保護補償條例。

第三十八章 持續改善環境質量
深入打好污染防治攻堅戰,建立健全環境治理體系,推進精準、科學、依法、系統治污,協同推進減污降碳,不斷改善空氣、水環境質量,有效管控土壤污染風險。
第一節 深入開展污染防治行動
堅持源頭防治、綜合施策,強化多污染物協同控制和區域協同治理。加強城市大氣質量達標管理,推進細顆粒物(PM2.5)和臭氧(O3)協同控制,地級及以上城市PM2.5濃度下降10%,有效遏制O3濃度增長趨勢,基本消除重污染天氣。持續改善京津冀及周邊地區、汾渭平原、長三角地區空氣質量,因地制宜推動北方地區清潔取暖、工業窯爐治理、非電行業超低排放改造,加快揮發性有機物排放綜合整治,氮氧化物和揮發性有機物排放總量分別下降10%以上。完善水污染防治流域協同機制,加強重點流域、重點湖泊、城市水體和近岸海域綜合治理,推進美麗河湖保護與建設,化學需氧量和氨氮排放總量分別下降8%,基本消除劣Ⅴ類國控斷面和城市黑臭水體。開展城市飲用水水源地規范化建設,推進重點流域重污染企業搬遷改造。推進受污染耕地和建設用地管控修復,實施水土環境風險協同防控。加強塑料污染全鏈條防治。加強環境噪聲污染治理。重視新污染物治理。
第二節 全面提升環境基礎設施水平
構建集污水、垃圾、固廢、危廢、醫廢處理處置設施和監測監管能力于一體的環境基礎設施體系,形成由城市向建制鎮和鄉村延伸覆蓋的環境基礎設施網絡。推進城鎮污水管網全覆蓋,開展污水處理差別化精準提標,推廣污泥集中焚燒無害化處理,城市污泥無害化處置率達到90%,地級及以上缺水城市污水資源化利用率超過25%。建設分類投放、分類收集、分類運輸、分類處理的生活垃圾處理系統。以主要產業基地為重點布局危險廢棄物集中利用處置設施。加快建設地級及以上城市醫療廢棄物集中處理設施,健全縣域醫療廢棄物收集轉運處置體系。
第三節 嚴密防控環境風險
建立健全重點風險源評估預警和應急處置機制。全面整治固體廢物非法堆存,提升危險廢棄物監管和風險防范能力。強化重點區域、重點行業重金屬污染監控預警。健全有毒有害化學物質環境風險管理體制,完成重點地區危險化學品生產企業搬遷改造。嚴格核與輻射安全監管,推進放射性污染防治。建立生態環境突發事件后評估機制和公眾健康影響評估制度。在高風險領域推行環境污染強制責任保險。
第四節 積極應對氣候變化
落實2030年應對氣候變化國家自主貢獻目標,制定2030年前碳排放達峰行動方案。完善能源消費總量和強度雙控制度,重點控制化石能源消費。實施以碳強度控制為主、碳排放總量控制為輔的制度,支持有條件的地方和重點行業、重點企業率先達到碳排放峰值。推動能源清潔低碳安全高效利用,深入推進工業、建筑、交通等領域低碳轉型。加大甲烷、氫氟碳化物、全氟化碳等其他溫室氣體控制力度。提升生態系統碳匯能力。錨定努力爭取2060年前實現碳中和,采取更加有力的政策和措施。加強全球氣候變暖對我國承受力脆弱地區影響的觀測和評估,提升城鄉建設、農業生產、基礎設施適應氣候變化能力。加強青藏高原綜合科學考察研究。堅持公平、共同但有區別的責任及各自能力原則,建設性參與和引領應對氣候變化國際合作,推動落實聯合國氣候變化框架公約及其巴黎協定,積極開展氣候變化南南合作。
第五節 健全現代環境治理體系
建立地上地下、陸海統籌的生態環境治理制度。全面實行排污許可制,實現所有固定污染源排污許可證核發,推動工業污染源限期達標排放,推進排污權、用能權、用水權、碳排放權市場化交易。完善環境保護、節能減排約束性指標管理。完善河湖管理保護機制,強化河長制、湖長制。加強領導干部自然資源資產離任審計。完善中央生態環境保護督察制度。完善省以下生態環境機構監測監察執法垂直管理制度,推進生態環境保護綜合執法改革,完善生態環境公益訴訟制度。加大環保信息公開力度,加強企業環境治理責任制度建設,完善公眾監督和舉報反饋機制,引導社會組織和公眾共同參與環境治理。
第三十九章 加快發展方式綠色轉型
堅持生態優先、綠色發展,推進資源總量管理、科學配置、全面節約、循環利用,協同推進經濟高質量發展和生態環境高水平保護。
第一節 全面提高資源利用效率
堅持節能優先方針,深化工業、建筑、交通等領域和公共機構節能,推動5G、大數據中心等新興領域能效提升,強化重點用能單位節能管理,實施能量系統優化、節能技術改造等重點工程,加快能耗限額、產品設備能效強制性國家標準制修訂。實施國家節水行動,建立水資源剛性約束制度,強化農業節水增效、工業節水減排和城鎮節水降損,鼓勵再生水利用,單位GDP用水量下降16%左右。加強土地節約集約利用,加大批而未供和閑置土地處置力度,盤活城鎮低效用地,支持工礦廢棄土地恢復利用,完善土地復合利用、立體開發支持政策,新增建設用地規??刂圃?950萬畝以內,推動單位GDP建設用地使用面積穩步下降。提高礦產資源開發保護水平,發展綠色礦業,建設綠色礦山。
第二節 構建資源循環利用體系
全面推行循環經濟理念,構建多層次資源高效循環利用體系。深入推進園區循環化改造,補齊和延伸產業鏈,推進能源資源梯級利用、廢物循環利用和污染物集中處置。加強大宗固體廢棄物綜合利用,規范發展再制造產業。加快發展種養有機結合的循環農業。加強廢舊物品回收設施規劃建設,完善城市廢舊物品回收分揀體系。推行生產企業“逆向回收”等模式,建立健全線上線下融合、流向可控的資源回收體系。拓展生產者責任延伸制度覆蓋范圍。推進快遞包裝減量化、標準化、循環化。
第三節 大力發展綠色經濟
堅決遏制高耗能、高排放項目盲目發展,推動綠色轉型實現積極發展。壯大節能環保、清潔生產、清潔能源、生態環境、基礎設施綠色升級、綠色服務等產業,推廣合同能源管理、合同節水管理、環境污染第三方治理等服務模式。推動煤炭等化石能源清潔高效利用,推進鋼鐵、石化、建材等行業綠色化改造,加快大宗貨物和中長途貨物運輸“公轉鐵”、“公轉水”。推動城市公交和物流配送車輛電動化。構建市場導向的綠色技術創新體系,實施綠色技術創新攻關行動,開展重點行業和重點產品資源效率對標提升行動。建立統一的綠色產品標準、認證、標識體系,完善節能家電、高效照明產品、節水器具推廣機制。深入開展綠色生活創建行動。
第四節 構建綠色發展政策體系
強化綠色發展的法律和政策保障。實施有利于節能環保和資源綜合利用的稅收政策。大力發展綠色金融。健全自然資源有償使用制度,創新完善自然資源、污水垃圾處理、用水用能等領域價格形成機制。推進固定資產投資項目節能審查、節能監察、重點用能單位管理制度改革。完善能效、水效“領跑者”制度。強化高耗水行業用水定額管理。深化生態文明試驗區建設。深入推進山西國家資源型經濟轉型綜合配套改革試驗區建設和能源革命綜合改革試點。

第十二篇 實行高水平對外開放 開拓合作共贏新局面
堅持實施更大范圍、更寬領域、更深層次對外開放,依托我國超大規模市場優勢,促進國際合作,實現互利共贏,推動共建“一帶一路”行穩致遠,推動構建人類命運共同體。
第四十章 建設更高水平開放型經濟新體制
全面提高對外開放水平,推進貿易和投資自由化便利化,持續深化商品和要素流動型開放,穩步拓展規則、規制、管理、標準等制度型開放。
第一節 加快推進制度型開放
構建與國際通行規則相銜接的制度體系和監管模式。健全外商投資準入前國民待遇加負面清單管理制度,進一步縮減外資準入負面清單,落實準入后國民待遇,促進內外資企業公平競爭。建立健全跨境服務貿易負面清單管理制度,健全技術貿易促進體系。穩妥推進銀行、證券、保險、基金、期貨等金融領域開放,深化境內外資本市場互聯互通,健全合格境外投資者制度。穩慎推進人民幣國際化,堅持市場驅動和企業自主選擇,營造以人民幣自由使用為基礎的新型互利合作關系。完善出入境、海關、外匯、稅收等環節管理服務。
第二節 提升對外開放平臺功能
統籌推進各類開放平臺建設,打造開放層次更高、營商環境更優、輻射作用更強的開放新高地。完善自由貿易試驗區布局,賦予其更大改革自主權,深化首創性、集成化、差別化改革探索,積極復制推廣制度創新成果。穩步推進海南自由貿易港建設,以貨物貿易“零關稅”、服務貿易“既準入又準營”為方向推進貿易自由化便利化,大幅放寬市場準入,全面推行“極簡審批”投資制度,開展跨境證券投融資改革試點和數據跨境傳輸安全管理試點,實施更加開放的人才、出入境、運輸等政策,制定出臺海南自由貿易港法,初步建立中國特色自由貿易港政策和制度體系。創新提升國家級新區和開發區,促進綜合保稅區高水平開放,完善沿邊重點開發開放試驗區、邊境經濟合作區、跨境經濟合作區功能,支持寧夏、貴州、江西建設內陸開放型經濟試驗區。
第三節 優化區域開放布局
鼓勵各地立足比較優勢擴大開放,強化區域間開放聯動,構建陸海內外聯動、東西雙向互濟的開放格局。鞏固東部沿海地區和超大特大城市開放先導地位,率先推動全方位高水平開放。加快中西部和東北地區開放步伐,支持承接國內外產業轉移,培育全球重要加工制造基地和新增長極,研究在內陸地區增設國家一類口岸,助推內陸地區成為開放前沿。推動沿邊開發開放高質量發展,加快邊境貿易創新發展,更好發揮重點口岸和邊境城市內外聯通作用。支持廣西建設面向東盟的開放合作高地、云南建設面向南亞東南亞和環印度洋地區開放的輻射中心。
第四節 健全開放安全保障體系
構筑與更高水平開放相匹配的監管和風險防控體系。健全產業損害預警體系,豐富貿易調整援助、貿易救濟等政策工具,妥善應對經貿摩擦。健全外商投資國家安全審查、反壟斷審查和國家技術安全清單管理、不可靠實體清單等制度。建立重要資源和產品全球供應鏈風險預警系統,加強國際供應鏈保障合作。加強國際收支監測,保持國際收支基本平衡和外匯儲備基本穩定。加強對外資產負債監測,建立健全全口徑外債監管體系。完善境外投資分類分級監管體系。構建海外利益保護和風險預警防范體系。優化提升駐外外交機構基礎設施保障能力,完善領事保護工作體制機制,維護海外中國公民、機構安全和正當權益。
第四十一章 推動共建“一帶一路”高質量發展
堅持共商共建共享原則,秉持綠色、開放、廉潔理念,深化務實合作,加強安全保障,促進共同發展。
第一節 加強發展戰略和政策對接
推進戰略、規劃、機制對接,加強政策、規則、標準聯通。創新對接方式,推進已簽文件落實見效,推動與更多國家商簽投資保護協定、避免雙重征稅協定等,加強海關、稅收、監管等合作,推動實施更高水平的通關一體化。拓展規則對接領域,加強融資、貿易、能源、數字信息、農業等領域規則對接合作。促進共建“一帶一路”倡議同區域和國際發展議程有效對接、協同增效。
第二節 推進基礎設施互聯互通
推動陸海天網四位一體聯通,以“六廊六路多國多港”為基本框架,構建以新亞歐大陸橋等經濟走廊為引領,以中歐班列、陸海新通道等大通道和信息高速路為骨架,以鐵路、港口、管網等為依托的互聯互通網絡,打造國際陸海貿易新通道。聚焦關鍵通道和關鍵城市,有序推動重大合作項目建設,將高質量、可持續、抗風險、價格合理、包容可及目標融入項目建設全過程。提高中歐班列開行質量,推動國際陸運貿易規則制定。擴大“絲路海運”品牌影響。推進福建、新疆建設“一帶一路”核心區。推進“一帶一路”空間信息走廊建設。建設“空中絲綢之路”。
第三節 深化經貿投資務實合作
推動與共建“一帶一路”國家貿易投資合作優化升級,積極發展絲路電商。深化國際產能合作,拓展第三方市場合作,構筑互利共贏的產業鏈供應鏈合作體系,擴大雙向貿易和投資。堅持以企業為主體、市場為導向,遵循國際慣例和債務可持續原則,健全多元化投融資體系。創新融資合作框架,發揮共建“一帶一路”專項貸款、絲路基金等作用。建立健全“一帶一路”金融合作網絡,推動金融基礎設施互聯互通,支持多邊和各國金融機構共同參與投融資。完善“一帶一路”風險防控和安全保障體系,強化法律服務保障,有效防范化解各類風險。
第四節 架設文明互學互鑒橋梁
深化公共衛生、數字經濟、綠色發展、科技教育、文化藝術等領域人文合作,加強議會、政黨、民間組織往來,密切婦女、青年、殘疾人等群體交流,形成多元互動的人文交流格局。推進實施共建“一帶一路”科技創新行動計劃,建設數字絲綢之路、創新絲綢之路。加強應對氣候變化、海洋合作、野生動物保護、荒漠化防治等交流合作,推動建設綠色絲綢之路。積極與共建“一帶一路”國家開展醫療衛生和傳染病防控合作,建設健康絲綢之路。
第四十二章 積極參與全球治理體系改革和建設
高舉和平、發展、合作、共贏旗幟,堅持獨立自主的和平外交政策,推動構建新型國際關系,推動全球治理體系朝著更加公正合理的方向發展。
第一節 維護和完善多邊經濟治理機制
維護多邊貿易體制,積極參與世界貿易組織改革,堅決維護發展中成員地位。推動二十國集團等發揮國際經濟合作功能,建設性參與亞太經合組織、金磚國家等機制經濟治理合作,提出更多中國倡議、中國方案。推動主要多邊金融機構深化治理改革,支持亞洲基礎設施投資銀行和新開發銀行更好發揮作用,提高參與國際金融治理能力。推動國際宏觀經濟政策溝通協調,搭建國際合作平臺,共同維護全球產業鏈供應鏈穩定暢通、全球金融市場穩定,合力促進世界經濟增長。推動新興領域經濟治理規則制定。
第二節 構建高標準自由貿易區網絡
實施自由貿易區提升戰略,構建面向全球的高標準自由貿易區網絡。優化自由貿易區布局,推動區域全面經濟伙伴關系協定實施,加快中日韓自由貿易協定談判進程,穩步推進亞太自貿區建設。提升自由貿易區建設水平,積極考慮加入全面與進步跨太平洋伙伴關系協定,推動商簽更多高標準自由貿易協定和區域貿易協定。
第三節 積極營造良好外部環境
積極發展全球伙伴關系,推進大國協調和合作,深化同周邊國家關系,加強同發展中國家團結合作。堅持多邊主義和共商共建共享原則,維護以聯合國為核心的國際體系和以國際法為基礎的國際秩序,共同應對全球性挑戰。積極參與重大傳染病防控國際合作,推動構建人類衛生健康共同體。深化對外援助體制機制改革,優化對外援助布局,向發展中國家特別是最不發達國家提供力所能及的幫助,加強醫療衛生、科技教育、綠色發展、減貧、人力資源開發、緊急人道主義等領域對外合作和援助。積極落實聯合國2030年可持續發展議程。
第十三篇 提升國民素質 促進人的全面發展
把提升國民素質放在突出重要位置,構建高質量的教育體系和全方位全周期的健康體系,優化人口結構,拓展人口質量紅利,提升人力資本水平和人的全面發展能力。
第四十三章 建設高質量教育體系
全面貫徹黨的教育方針,堅持優先發展教育事業,堅持立德樹人,增強學生文明素養、社會責任意識、實踐本領,培養德智體美勞全面發展的社會主義建設者和接班人。
第一節 推進基本公共教育均等化
鞏固義務教育基本均衡成果,完善辦學標準,推動義務教育優質均衡發展和城鄉一體化。加快城鎮學校擴容增位,保障農業轉移人口隨遷子女平等享有基本公共教育服務。改善鄉村小規模學校和鄉鎮寄宿制學校條件,加強鄉村教師隊伍建設,提高鄉村教師素質能力,完善留守兒童關愛體系,鞏固義務教育控輟保學成果。鞏固提升高中階段教育普及水平,鼓勵高中階段學校多樣化發展,高中階段教育毛入學率提高到92%以上。規范校外培訓。完善普惠性學前教育和特殊教育、專門教育保障機制,學前教育毛入園率提高到90%以上。提高民族地區教育質量和水平,加大國家通用語言文字推廣力度。
第二節 增強職業技術教育適應性
突出職業技術(技工)教育類型特色,深入推進改革創新,優化結構與布局,大力培養技術技能人才。完善職業技術教育國家標準,推行“學歷證書+職業技能等級證書”制度。創新辦學模式,深化產教融合、校企合作,鼓勵企業舉辦高質量職業技術教育,探索中國特色學徒制。實施現代職業技術教育質量提升計劃,建設一批高水平職業技術院校和專業,穩步發展職業本科教育。深化職普融通,實現職業技術教育與普通教育雙向互認、縱向流動。
第三節 提高高等教育質量
推進高等教育分類管理和高等學校綜合改革,構建更加多元的高等教育體系,高等教育毛入學率提高到60%。分類建設一流大學和一流學科,支持發展高水平研究型大學。建設高質量本科教育,推進部分普通本科高校向應用型轉變。建立學科專業動態調整機制和特色發展引導機制,增強高校學科設置針對性,推進基礎學科高層次人才培養模式改革,加快培養理工農醫類專業緊缺人才。加強研究生培養管理,提升研究生教育質量,穩步擴大專業學位研究生規模。優化區域高等教育資源布局,推進中西部地區高等教育振興。
第四節 建設高素質專業化教師隊伍
建立高水平現代教師教育體系,加強師德師風建設,完善教師管理和發展政策體系,提升教師教書育人能力素質。重點建設一批師范教育基地,支持高水平綜合大學開展教師教育,健全師范生公費教育制度,推進教育類研究生和公費師范生免試認定教師資格改革。支持高水平工科大學舉辦職業技術師范專業,建立高等學校、職業學校與行業企業聯合培養“雙師型”教師機制。深化中小學、幼兒園教師管理綜合改革,統籌教師編制配置和跨區調整,推進義務教育教師“縣管校聘”管理改革,適當提高中高級教師崗位比例。
第五節 深化教育改革
深化新時代教育評價改革,建立健全教育評價制度和機制,發展素質教育,更加注重學生愛國情懷、創新精神和健康人格培養。堅持教育公益性原則,加大教育經費投入,改革完善經費使用管理制度,提高經費使用效益。落實和擴大學校辦學自主權,完善學校內部治理結構,有序引導社會參與學校治理。深化考試招生綜合改革。支持和規范民辦教育發展,開展高水平中外合作辦學。發揮在線教育優勢,完善終身學習體系,建設學習型社會。推進高水平大學開放教育資源,完善注冊學習和彈性學習制度,暢通不同類型學習成果的互認和轉換渠道。

第四十四章 全面推進健康中國建設
把保障人民健康放在優先發展的戰略位置,堅持預防為主的方針,深入實施健康中國行動,完善國民健康促進政策,織牢國家公共衛生防護網,為人民提供全方位全生命期健康服務。
第一節 構建強大公共衛生體系
改革疾病預防控制體系,強化監測預警、風險評估、流行病學調查、檢驗檢測、應急處置等職能。建立穩定的公共衛生事業投入機制,改善疾控基礎條件,強化基層公共衛生體系。落實醫療機構公共衛生責任,創新醫防協同機制。完善突發公共衛生事件監測預警處置機制,加強實驗室檢測網絡建設,健全醫療救治、科技支撐、物資保障體系,提高應對突發公共衛生事件能力。建立分級分層分流的傳染病救治網絡,建立健全統一的國家公共衛生應急物資儲備體系,大型公共建筑預設平疫結合改造接口。筑牢口岸防疫防線。加強公共衛生學院和人才隊伍建設。完善公共衛生服務項目,擴大國家免疫規劃,強化慢性病預防、早期篩查和綜合干預。完善心理健康和精神衛生服務體系。
第二節 深化醫藥衛生體制改革
堅持基本醫療衛生事業公益屬性,以提高醫療質量和效率為導向,以公立醫療機構為主體、非公立醫療機構為補充,擴大醫療服務資源供給。加強公立醫院建設,加快建立現代醫院管理制度,深入推進治理結構、人事薪酬、編制管理和績效考核改革。加快優質醫療資源擴容和區域均衡布局,建設國家醫學中心和區域醫療中心。加強基層醫療衛生隊伍建設,以城市社區和農村基層、邊境口岸城市、縣級醫院為重點,完善城鄉醫療服務網絡。加快建設分級診療體系,積極發展醫療聯合體。加強預防、治療、護理、康復有機銜接。推進國家組織藥品和耗材集中帶量采購使用改革,發展高端醫療設備。完善創新藥物、疫苗、醫療器械等快速審評審批機制,加快臨床急需和罕見病治療藥品、醫療器械審評審批,促進臨床急需境外已上市新藥和醫療器械盡快在境內上市。提升醫護人員培養質量與規模,擴大兒科、全科等短缺醫師規模,每千人口擁有注冊護士數提高到3.8人。實施醫師區域注冊,推動醫師多機構執業。穩步擴大城鄉家庭醫生簽約服務覆蓋范圍,提高簽約服務質量。支持社會辦醫,鼓勵有經驗的執業醫師開辦診所。
第三節 健全全民醫保制度
健全基本醫療保險穩定可持續籌資和待遇調整機制,完善醫保繳費參保政策,實行醫療保障待遇清單制度。做實基本醫療保險市級統籌,推動省級統籌。完善基本醫療保險門診共濟保障機制,健全重大疾病醫療保險和救助制度。完善醫保目錄動態調整機制。推行以按病種付費為主的多元復合式醫保支付方式。將符合條件的互聯網醫療服務納入醫保支付范圍,落實異地就醫結算。扎實推進醫保標準化、信息化建設,提升經辦服務水平。健全醫?;鸨O管機制。穩步建立長期護理保險制度。積極發展商業醫療保險。
第四節 推動中醫藥傳承創新
堅持中西醫并重和優勢互補,大力發展中醫藥事業。健全中醫藥服務體系,發揮中醫藥在疾病預防、治療、康復中的獨特優勢。加強中西醫結合,促進少數民族醫藥發展。加強古典醫籍精華的梳理和挖掘,建設中醫藥科技支撐平臺,改革完善中藥審評審批機制,促進中藥新藥研發保護和產業發展。強化中藥質量監管,促進中藥質量提升。強化中醫藥特色人才培養,加強中醫藥文化傳承與創新發展,推動中醫藥走向世界。
第五節 建設體育強國
廣泛開展全民健身運動,增強人民體質。推動健康關口前移,深化體教融合、體衛融合、體旅融合。完善全民健身公共服務體系,推進社會體育場地設施建設和學校場館開放共享,提高健身步道等便民健身場所覆蓋面,因地制宜發展體育公園,支持在不妨礙防洪安全前提下利用河灘地等建設公共體育設施。保障學校體育課和課外鍛煉時間,以青少年為重點開展國民體質監測和干預。堅持文化教育和專業訓練并重,加強競技體育后備人才培養,提升重點項目競技水平,鞏固傳統項目優勢,探索中國特色足球籃球排球發展路徑,持續推進冰雪運動發展,發展具有世界影響力的職業體育賽事。擴大體育消費,發展健身休閑、戶外運動等體育產業。辦好北京冬奧會、冬殘奧會及杭州亞運會等。
第六節 深入開展愛國衛生運動
豐富愛國衛生工作內涵,促進全民養成文明健康生活方式。加強公共衛生環境基礎設施建設,推進城鄉環境衛生整治,強化病媒生物防制。深入推進衛生城鎮創建。加強健康教育和健康知識普及,樹立良好飲食風尚,制止餐飲浪費行為,開展控煙限酒行動,堅決革除濫食野生動物等陋習,推廣分餐公筷、垃圾分類投放等生活習慣。

第四十五章 實施積極應對人口老齡化國家戰略
制定人口長期發展戰略,優化生育政策,以“一老一小”為重點完善人口服務體系,促進人口長期均衡發展。
第一節 推動實現適度生育水平
增強生育政策包容性,推動生育政策與經濟社會政策配套銜接,減輕家庭生育、養育、教育負擔,釋放生育政策潛力。完善幼兒養育、青少年發展、老人贍養、病殘照料等政策和產假制度,探索實施父母育兒假。改善優生優育全程服務,加強孕前孕產期健康服務,提高出生人口質量。建立健全計劃生育特殊困難家庭全方位幫扶保障制度。改革完善人口統計和監測體系,密切監測生育形勢。深化人口發展戰略研究,健全人口與發展綜合決策機制。
第二節 健全嬰幼兒發展政策
發展普惠托育服務體系,健全支持嬰幼兒照護服務和早期發展的政策體系。加強對家庭照護和社區服務的支持指導,增強家庭科學育兒能力。嚴格落實城鎮小區配套園政策,積極發展多種形式的嬰幼兒照護服務機構,鼓勵有條件的用人單位提供嬰幼兒照護服務,支持企事業單位和社會組織等社會力量提供普惠托育服務,鼓勵幼兒園發展托幼一體化服務。推進嬰幼兒照護服務專業化、規范化發展,提高保育保教質量和水平。
第三節 完善養老服務體系
推動養老事業和養老產業協同發展,健全基本養老服務體系,大力發展普惠型養老服務,支持家庭承擔養老功能,構建居家社區機構相協調、醫養康養相結合的養老服務體系。完善社區居家養老服務網絡,推進公共設施適老化改造,推動專業機構服務向社區延伸,整合利用存量資源發展社區嵌入式養老。強化對失能、部分失能特困老年人的兜底保障,積極發展農村互助幸福院等互助性養老。深化公辦養老機構改革,提升服務能力和水平,完善公建民營管理機制,支持培訓療養資源轉型發展養老,加強對護理型民辦養老機構的政策扶持,開展普惠養老城企聯動專項行動。加強老年健康服務,深入推進醫養康養結合。加大養老護理型人才培養力度,擴大養老機構護理型床位供給,養老機構護理型床位占比提高到55%,更好滿足高齡失能失智老年人護理服務需求。逐步提升老年人福利水平,完善經濟困難高齡失能老年人補貼制度和特殊困難失能留守老年人探訪關愛制度。健全養老服務綜合監管制度。構建養老、孝老、敬老的社會環境,強化老年人權益保障。綜合考慮人均預期壽命提高、人口老齡化趨勢加快、受教育年限增加、勞動力結構變化等因素,按照小步調整、彈性實施、分類推進、統籌兼顧等原則,逐步延遲法定退休年齡,促進人力資源充分利用。發展銀發經濟,開發適老化技術和產品,培育智慧養老等新業態。

第十四篇 增進民生福祉 提升共建共治共享水平
堅持盡力而為、量力而行,健全基本公共服務體系,加強普惠性、基礎性、兜底性民生建設,完善共建共治共享的社會治理制度,制定促進共同富裕行動綱要,自覺主動縮小地區、城鄉和收入差距,讓發展成果更多更公平惠及全體人民,不斷增強人民群眾獲得感、幸福感、安全感。
第四十六章 健全國家公共服務制度體系
加快補齊基本公共服務短板,著力增強非基本公共服務弱項,努力提升公共服務質量和水平。
第一節 提高基本公共服務均等化水平
推動城鄉區域基本公共服務制度統一、質量水平有效銜接。圍繞公共教育、就業創業、社會保險、醫療衛生、社會服務、住房保障、公共文化體育、優撫安置、殘疾人服務等領域,建立健全基本公共服務標準體系,明確國家標準并建立動態調整機制,推動標準水平城鄉區域間銜接平衡。按照常住人口規模和服務半徑統籌基本公共服務設施布局和共建共享,促進基本公共服務資源向基層延伸、向農村覆蓋、向邊遠地區和生活困難群眾傾斜。
第二節 創新公共服務提供方式
區分基本與非基本,突出政府在基本公共服務供給保障中的主體地位,推動非基本公共服務提供主體多元化、提供方式多樣化。在育幼、養老等供需矛盾突出的服務領域,支持社會力量擴大普惠性規范性服務供給,保障提供普惠性規范性服務的各類機構平等享受優惠政策。鼓勵社會力量通過公建民營、政府購買服務、政府和社會資本合作等方式參與公共服務供給。深化公共服務領域事業單位改革,營造事業單位與社會力量公平競爭的市場環境。
第三節 完善公共服務政策保障體系
優化財政支出結構,優先保障基本公共服務補短板。明確中央和地方在公共服務領域事權和支出責任,加大中央和省級財政對基層政府提供基本公共服務的財力支持。將更多公共服務項目納入政府購買服務指導性目錄,加大政府購買力度,完善財政、融資和土地等優惠政策。在資格準入、職稱評定、土地供給、財政支持、政府采購、監督管理等方面公平對待民辦與公辦機構。
第四十七章 實施就業優先戰略
健全有利于更充分更高質量就業的促進機制,擴大就業容量,提升就業質量,緩解結構性就業矛盾。
第一節 強化就業優先政策
堅持經濟發展就業導向,健全就業目標責任考核機制和就業影響評估機制。完善高校畢業生、退役軍人、農民工等重點群體就業支持體系。完善與就業容量掛鉤的產業政策,支持吸納就業能力強的服務業、中小微企業和勞動密集型企業發展,穩定拓展社區超市、便利店和社區服務崗位。促進平等就業,增加高質量就業,注重發展技能密集型產業,支持和規范發展新就業形態,擴大政府購買基層教育、醫療和專業化社會服務規模。建立促進創業帶動就業、多渠道靈活就業機制,全面清理各類限制性政策,增強勞動力市場包容性。統籌城鄉就業政策,積極引導農村勞動力就業。擴大公益性崗位安置,著力幫扶殘疾人、零就業家庭成員等困難人員就業。
第二節 健全就業公共服務體系
健全覆蓋城鄉的就業公共服務體系,加強基層公共就業創業服務平臺建設,為勞動者和企業免費提供政策咨詢、職業介紹、用工指導等服務。構建常態化援企穩崗幫扶機制,統籌用好就業補助資金和失業保險基金。健全勞務輸入集中區域與勞務輸出省份對接協調機制,加強勞動力跨區域精準對接。加強勞動者權益保障,健全勞動合同制度和勞動關系協調機制,完善欠薪治理長效機制和勞動爭議調解仲裁制度,探索建立新業態從業人員勞動權益保障機制。健全就業需求調查和失業監測預警機制。
第三節 全面提升勞動者就業創業能力
健全終身技能培訓制度,持續大規模開展職業技能培訓。深入實施職業技能提升行動和重點群體專項培訓計劃,廣泛開展新業態新模式從業人員技能培訓,有效提高培訓質量。統籌各級各類職業技能培訓資金,創新使用方式,暢通培訓補貼直達企業和培訓者渠道。健全培訓經費稅前扣除政策,鼓勵企業開展崗位技能提升培訓。支持開展訂單式、套餐制培訓。建設一批公共實訓基地和產教融合基地,推動培訓資源共建共享。辦好全國職業技能大賽。
第四十八章 優化收入分配結構
堅持居民收入增長和經濟增長基本同步、勞動報酬提高和勞動生產率提高基本同步,持續提高低收入群體收入,擴大中等收入群體,更加積極有為地促進共同富裕。
第一節 拓展居民收入增長渠道
堅持按勞分配為主體、多種分配方式并存,提高勞動報酬在初次分配中的比重。健全工資決定、合理增長和支付保障機制,完善最低工資標準和工資指導線形成機制,積極推行工資集體協商制度。完善按要素分配政策制度,健全各類生產要素由市場決定報酬的機制,探索通過土地、資本等要素使用權、收益權增加中低收入群體要素收入。完善國有企業市場化薪酬分配機制,普遍實行全員績效管理。改革完善體現崗位績效和分級分類管理的事業單位薪酬制度。規范勞務派遣用工行為,保障勞動者同工同酬。多渠道增加城鄉居民財產性收入,提高農民土地增值收益分享比例,完善上市公司分紅制度,創新更多適應家庭財富管理需求的金融產品。完善國有資本收益上繳公共財政制度,加大公共財政支出用于民生保障力度。
第二節 擴大中等收入群體
實施擴大中等收入群體行動計劃,以高校和職業院校畢業生、技能型勞動者、農民工等為重點,不斷提高中等收入群體比重。提高高校、職業院校畢業生就業匹配度和勞動參與率。拓寬技術工人上升通道,暢通非公有制經濟組織、社會組織、自由職業專業技術人員職稱申報和技能等級認定渠道,提高技能型人才待遇水平和社會地位。實施高素質農民培育計劃,運用農業農村資源和現代經營方式增加收入。完善小微創業者扶持政策,支持個體工商戶、靈活就業人員等群體勤勞致富。
第三節 完善再分配機制
加大稅收、社會保障、轉移支付等調節力度和精準性,發揮慈善等第三次分配作用,改善收入和財富分配格局。健全直接稅體系,完善綜合與分類相結合的個人所得稅制度,加強對高收入者的稅收調節和監管。增強社會保障待遇和服務的公平性可及性,完善兜底保障標準動態調整機制。規范收入分配秩序,保護合法收入,合理調節過高收入,取締非法收入,遏制以壟斷和不正當競爭行為獲取收入。建立完善個人收入和財產信息系統。健全現代支付和收入監測體系。
第四十九章 健全多層次社會保障體系
堅持應保盡保原則,按照兜底線、織密網、建機制的要求,加快健全覆蓋全民、統籌城鄉、公平統一、可持續的多層次社會保障體系。
第一節 改革完善社會保險制度
健全養老保險制度體系,促進基本養老保險基金長期平衡。實現基本養老保險全國統籌,放寬靈活就業人員參保條件,實現社會保險法定人群全覆蓋。完善劃轉國有資本充實社?;鹬贫?,優化做強社會保障戰略儲備基金。完善城鎮職工基本養老金合理調整機制,逐步提高城鄉居民基礎養老金標準。發展多層次、多支柱養老保險體系,提高企業年金覆蓋率,規范發展第三支柱養老保險。推進失業保險、工傷保險向職業勞動者廣覆蓋,實現省級統籌。推進社保轉移接續,完善全國統一的社會保險公共服務平臺。
第二節 優化社會救助和慈善制度
以城鄉低保對象、特殊困難人員、低收入家庭為重點,健全分層分類的社會救助體系,構建綜合救助格局。健全基本生活救助制度和醫療、教育、住房、就業、受災人員等專項救助制度,完善救助標準和救助對象動態調整機制。健全臨時救助政策措施,強化急難社會救助功能。加強城鄉救助體系統籌,逐步實現常住地救助申領。積極發展服務類社會救助,推進政府購買社會救助服務。促進慈善事業發展,完善財稅等激勵政策。規范發展網絡慈善平臺,加強彩票和公益金管理。
第三節 健全退役軍人工作體系和保障制度
完善退役軍人事務組織管理體系、工作運行體系和政策制度體系,提升退役軍人服務保障水平。深化退役軍人安置制度改革,加大教育培訓和就業扶持力度,拓展就業領域,提升安置質量。建立健全新型待遇保障體系,完善和落實優撫政策,合理提高退役軍人和其他優撫對象待遇標準,做好隨調配偶子女工作安排、落戶和教育等工作。完善離退休軍人和傷病殘退役軍人移交安置、收治休養制度,加強退役軍人服務中心(站)建設,提升優撫醫院、光榮院、軍供站等建設服務水平。加強退役軍人保險制度銜接。大力弘揚英烈精神,加強烈士紀念設施建設和管護,建設軍人公墓。深入推動雙擁模范城(縣)創建。
第五十章 保障婦女未成年人和殘疾人基本權益
堅持男女平等基本國策,堅持兒童優先發展,提升殘疾人關愛服務水平,切實保障婦女、未成年人、殘疾人等群體發展權利和機會。
第一節 促進男女平等和婦女全面發展
深入實施婦女發展綱要,持續改善婦女發展環境,促進婦女平等依法行使權利、參與經濟社會發展、共享發展成果。保障婦女享有衛生健康服務,完善宮頸癌、乳腺癌綜合防治體系和救助政策。保障婦女平等享有受教育權利,持續提高受教育年限和綜合能力素質。保障婦女平等享有經濟權益,消除就業性別歧視,依法享有產假和生育津貼,保障農村婦女土地權益。保障婦女平等享有政治權利,推動婦女廣泛參與社會事務和民主管理。落實法規政策性別平等評估機制,完善分性別統計制度。提高留守婦女關愛服務水平。嚴厲打擊侵害婦女和女童人身權利的違法犯罪行為。
第二節 提升未成年人關愛服務水平
深入實施兒童發展綱要,優化兒童發展環境,切實保障兒童生存權、發展權、受保護權和參與權。完善兒童健康服務體系,預防和控制兒童疾病,減少兒童死亡和嚴重出生缺陷發生,有效控制兒童肥胖和近視,實施學齡前兒童營養改善計劃。保障兒童公平受教育權利,加強兒童心理健康教育和服務。加強困境兒童分類保障,完善農村留守兒童關愛服務體系,健全孤兒和事實無人撫養兒童保障機制。完善落實未成年人監護制度,嚴厲打擊侵害未成年人權益的違法犯罪行為,完善未成年人綜合保護體系。深入實施青年發展規劃,促進青年全面發展,搭建青年成長成才和建功立業的平臺,激發青年創新創業活力。
第三節 加強家庭建設
以建設文明家庭、實施科學家教、傳承優良家風為重點,深入實施家家幸福安康工程。構建支持家庭發展的法律政策體系,推進家庭教育立法進程,加大反家庭暴力法實施力度,加強婚姻家庭輔導服務,預防和化解婚姻家庭矛盾糾紛。構建覆蓋城鄉的家庭教育指導服務體系,健全學校家庭社會協同育人機制。促進家庭服務多元化發展。充分發揮家庭家教家風在基層社會治理中的作用。
第四節 提升殘疾人保障和發展能力
健全殘疾人幫扶制度,幫助殘疾人普遍參加基本醫療和基本養老保險,動態調整困難殘疾人生活補貼和重度殘疾人護理補貼標準。完善殘疾人就業支持體系,加強殘疾人勞動權益保障,優先為殘疾人提供職業技能培訓,扶持殘疾人自主創業。推進適齡殘疾兒童和少年教育全覆蓋,提升特殊教育質量。建成康復大學,促進康復服務市場化發展,提高康復輔助器具適配率,提升康復服務質量。開展重度殘疾人托養照護服務。加強殘疾人服務設施和綜合服務能力建設,完善無障礙環境建設和維護政策體系,支持困難殘疾人家庭無障礙設施改造。

第五十一章 構建基層社會治理新格局
健全黨組織領導的自治、法治、德治相結合的城鄉基層社會治理體系,完善基層民主協商制度,建設人人有責、人人盡責、人人享有的社會治理共同體。
第一節 夯實基層社會治理基礎
健全黨組織領導、村(居)委會主導、人民群眾為主體的基層社會治理框架。依法厘清基層政府與基層群眾性自治組織的權責邊界,制定縣(區)職能部門、鄉鎮(街道)在城鄉社區治理方面的權責清單制度,實行工作事項準入制度,減輕基層特別是村級組織負擔。加強基層群眾性自治組織規范化建設,合理確定其功能、規模和事務范圍。加強基層群眾自治機制建設,完善村(居)民議事會、理事會、監督委員會等自治載體,健全村(居)民參與社會治理的組織形式和制度化渠道。
第二節 健全社區管理和服務機制
推動社會治理和服務重心下移、資源下沉,提高城鄉社區精準化精細化服務管理能力。推進審批權限和公共服務事項向基層延伸,構建網格化管理、精細化服務、信息化支撐、開放共享的基層管理服務平臺,推動就業社保、養老托育、扶殘助殘、醫療衛生、家政服務、物流商超、治安執法、糾紛調處、心理援助等便民服務場景有機集成和精準對接。完善城市社區居委會職能,督促業委會和物業服務企業履行職責,改進社區物業服務管理。構建專職化、專業化的城鄉社區工作者隊伍。
第三節 積極引導社會力量參與基層治理
發揮群團組織和社會組織在社會治理中的作用,暢通和規范市場主體、新社會階層、社會工作者和志愿者等參與社會治理的途徑,全面激發基層社會治理活力。培育規范化行業協會商會、公益慈善組織、城鄉社區社會組織,加強財政補助、購買服務、稅收優惠、人才保障等政策支持和事中事后監管。支持和發展社會工作服務機構和志愿服務組織,壯大志愿者隊伍,搭建更多志愿服務平臺,健全志愿服務體系。
第十五篇 統籌發展和安全 建設更高水平的平安中國
堅持總體國家安全觀,實施國家安全戰略,維護和塑造國家安全,統籌傳統安全和非傳統安全,把安全發展貫穿國家發展各領域和全過程,防范和化解影響我國現代化進程的各種風險,筑牢國家安全屏障。
第五十二章 加強國家安全體系和能力建設
堅持政治安全、人民安全、國家利益至上有機統一,以人民安全為宗旨,以政治安全為根本,以經濟安全為基礎,以軍事、科技、文化、社會安全為保障,不斷增強國家安全能力。完善集中統一、高效權威的國家安全領導體制,健全國家安全法治體系、戰略體系、政策體系、人才體系和運行機制,完善重要領域國家安全立法、制度、政策。鞏固國家安全人民防線,加強國家安全宣傳教育,增強全民國家安全意識,建立健全國家安全風險研判、防控協同、防范化解機制。健全國家安全審查和監管制度,加強國家安全執法。堅定維護國家政權安全、制度安全、意識形態安全,全面加強網絡安全保障體系和能力建設,切實維護新型領域安全,嚴密防范和嚴厲打擊敵對勢力滲透、破壞、顛覆、分裂活動。
第五十三章 強化國家經濟安全保障
強化經濟安全風險預警、防控機制和能力建設,實現重要產業、基礎設施、戰略資源、重大科技等關鍵領域安全可控,著力提升糧食、能源、金融等領域安全發展能力。
第一節 實施糧食安全戰略
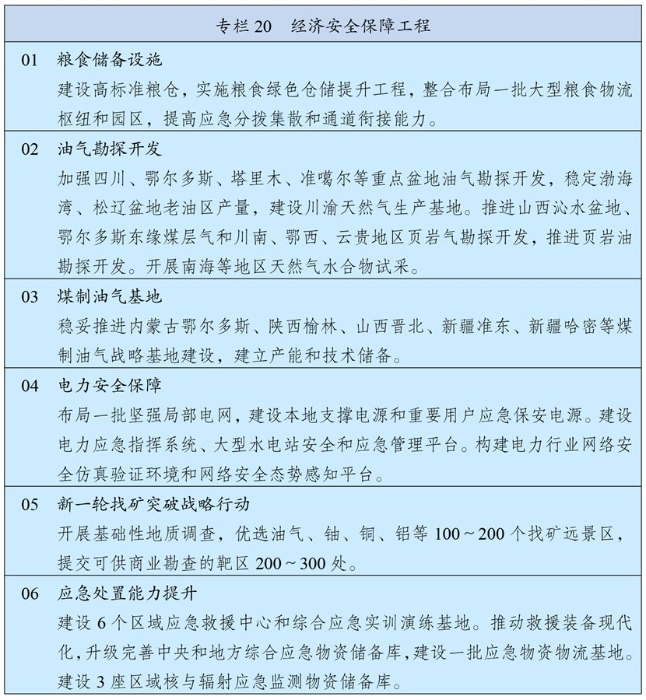
實施分品種保障策略,完善重要農產品供給保障體系和糧食產購儲加銷體系,確??诩Z絕對安全、谷物基本自給、重要農副產品供應充足。毫不放松抓好糧食生產,深入實施藏糧于地、藏糧于技戰略,開展種源“卡脖子”技術攻關,提高良種自主可控能力。嚴守耕地紅線和永久基本農田控制線,穩定并增加糧食播種面積和產量,合理布局區域性農產品應急保供基地。深化農產品收儲制度改革,加快培育多元市場購銷主體,改革完善中央儲備糧管理體制,提高糧食儲備調控能力。強化糧食安全省長責任制和“菜籃子”市長負責制,實行黨政同責。有效降低糧食生產、儲存、運輸、加工環節損耗,開展糧食節約行動。積極開展重要農產品國際合作,健全農產品進口管理機制,推動進口來源多元化,培育國際大糧商和農業企業集團。制定糧食安全保障法。
第二節 實施能源資源安全戰略
堅持立足國內、補齊短板、多元保障、強化儲備,完善產供儲銷體系,增強能源持續穩定供應和風險管控能力,實現煤炭供應安全兜底、油氣核心需求依靠自保、電力供應穩定可靠。夯實國內產量基礎,保持原油和天然氣穩產增產,做好煤制油氣戰略基地規劃布局和管控。擴大油氣儲備規模,健全政府儲備和企業社會責任儲備有機結合、互為補充的油氣儲備體系。加強煤炭儲備能力建設。完善能源風險應急管控體系,加強重點城市和用戶電力供應保障,強化重要能源設施、能源網絡安全防護。多元拓展油氣進口來源,維護戰略通道和關鍵節點安全。培育以我為主的交易中心和定價機制,積極推進本幣結算。加強戰略性礦產資源規劃管控,提升儲備安全保障能力,實施新一輪找礦突破戰略行動。
第三節 實施金融安全戰略
健全金融風險預防、預警、處置、問責制度體系,落實監管責任和屬地責任,對違法違規行為零容忍,守住不發生系統性風險的底線。完善宏觀審慎管理體系,保持宏觀杠桿率以穩為主、穩中有降。加強系統重要性金融機構和金融控股公司監管,強化不良資產認定和處置,防范化解影子銀行風險,有序處置高風險金融機構,嚴厲打擊非法金融活動,健全互聯網金融監管長效機制。完善債務風險識別、評估預警和有效防控機制,健全債券市場違約處置機制,推動債券市場統一執法,穩妥化解地方政府隱性債務,嚴懲逃廢債行為。完善跨境資本流動管理框架,加強監管合作,提高開放條件下風險防控和應對能力。加強人民幣跨境支付系統建設,推進金融業信息化核心技術安全可控,維護金融基礎設施安全。

第五十四章 全面提高公共安全保障能力
堅持人民至上、生命至上,健全公共安全體制機制,嚴格落實公共安全責任和管理制度,保障人民生命安全。
第一節 提高安全生產水平
完善和落實安全生產責任制,建立公共安全隱患排查和安全預防控制體系。建立企業全員安全生產責任制度,壓實企業安全生產主體責任。加強安全生產監測預警和監管監察執法,深入推進危險化學品、礦山、建筑施工、交通、消防、民爆、特種設備等重點領域安全整治,實行重大隱患治理逐級掛牌督辦和整改效果評價。推進企業安全生產標準化建設,加強工業園區等重點區域安全管理。加強礦山深部開采與重大災害防治等領域先進技術裝備創新應用,推進危險崗位機器人替代。在重點領域推進安全生產責任保險全覆蓋。
第二節 嚴格食品藥品安全監管
加強和改進食品藥品安全監管制度,完善食品藥品安全法律法規和標準體系,探索建立食品安全民事公益訴訟懲罰性賠償制度。深入實施食品安全戰略,加強食品全鏈條質量安全監管,推進食品安全放心工程建設攻堅行動,加大重點領域食品安全問題聯合整治力度。嚴防嚴控藥品安全風險,構建藥品和疫苗全生命周期管理機制,完善藥品電子追溯體系,實現重點類別藥品全過程來源可溯、去向可追。穩步推進醫療器械唯一標識制度。加強食品藥品安全風險監測、抽檢和監管執法,強化快速通報和快速反應。
第三節 加強生物安全風險防控
建立健全生物安全風險防控和治理體系,全面提高國家生物安全治理能力。完善國家生物安全風險監測預警體系和防控應急預案制度,健全重大生物安全事件信息統一發布機制。加強動植物疫情和外來入侵物種口岸防控。統籌布局生物安全基礎設施,構建國家生物數據中心體系,加強高級別生物安全實驗室體系建設和運行管理。強化生物安全資源監管,制定完善人類遺傳資源和生物資源目錄,建立健全生物技術研究開發風險評估機制。推進生物安全法實施。加強生物安全領域國際合作,積極參與生物安全國際規則制定。
第四節 完善國家應急管理體系
構建統一指揮、專常兼備、反應靈敏、上下聯動的應急管理體制,優化國家應急管理能力體系建設,提高防災減災抗災救災能力。堅持分級負責、屬地為主,健全中央與地方分級響應機制,強化跨區域、跨流域災害事故應急協同聯動。開展災害事故風險隱患排查治理,實施公共基礎設施安全加固和自然災害防治能力提升工程,提升洪澇干旱、森林草原火災、地質災害、氣象災害、地震等自然災害防御工程標準。加強國家綜合性消防救援隊伍建設,增強全災種救援能力。加強和完善航空應急救援體系與能力。科學調整應急物資儲備品類、規模和結構,提高快速調配和緊急運輸能力。構建應急指揮信息和綜合監測預警網絡體系,加強極端條件應急救援通信保障能力建設。發展巨災保險。
第五十五章 維護社會穩定和安全
正確處理新形勢下人民內部矛盾,加強社會治安防控,編織全方位、立體化、智能化社會安全網。
第一節 健全社會矛盾綜合治理機制
堅持和發展新時代“楓橋經驗”,構建源頭防控、排查梳理、糾紛化解、應急處置的社會矛盾綜合治理機制。暢通和規范群眾訴求表達、利益協調、權益保障通道,完善人民調解、行政調解、司法調解聯動工作體系。健全矛盾糾紛多元化解機制,充分發揮調解、仲裁、行政裁決、行政復議、訴訟等防范化解社會矛盾的作用。完善和落實信訪制度,依法及時就地解決群眾合理訴求。健全社會矛盾風險防控協同機制。健全社會心理服務體系和危機干預機制。
第二節 推進社會治安防控體系現代化
堅持專群結合、群防群治,提高社會治安立體化、法治化、專業化、智能化水平,形成問題聯治、工作聯動、平安聯創的工作機制,健全社會治安防控體系。繼續開展好禁毒人民戰爭和反恐怖斗爭,推動掃黑除惡常態化,嚴厲打擊各類違法犯罪活動,提升打擊新型網絡犯罪和跨國跨區域犯罪能力。堅持打防結合、整體防控,強化社會治安重點地區排查整治,健全社會治安協調聯動機制。推進公安大數據智能化平臺建設。完善執法司法權力運行監督和制約機制,健全執法司法人員權益保障機制。建設國門安全防控體系。深化國際執法安全務實合作。
第十六篇 加快國防和軍隊現代化 實現富國和強軍相統一
貫徹習近平強軍思想,貫徹新時代軍事戰略方針,堅持黨對人民軍隊的絕對領導,堅持政治建軍、改革強軍、科技強軍、人才強軍、依法治軍,加快機械化信息化智能化融合發展,全面加強練兵備戰,提高捍衛國家主權、安全、發展利益的戰略能力,確保2027年實現建軍百年奮斗目標。
第五十六章 提高國防和軍隊現代化質量效益
加快軍事理論現代化,與時俱進創新戰爭和戰略指導,健全新時代軍事戰略體系,發展先進作戰理論。加快軍隊組織形態現代化,深化國防和軍隊改革,推進軍事管理革命,加快軍兵種和武警部隊轉型建設,壯大戰略力量和新域新質作戰力量,打造高水平戰略威懾和聯合作戰體系,加強軍事力量聯合訓練、聯合保障、聯合運用。加快軍事人員現代化,貫徹新時代軍事教育方針,完善三位一體新型軍事人才培養體系,鍛造高素質專業化新型軍事人才方陣。加快武器裝備現代化,聚力國防科技自主創新、原始創新,加速戰略性前沿性顛覆性技術發展,加速武器裝備升級換代和智能化武器裝備發展。
第五十七章 促進國防實力和經濟實力同步提升
同國家現代化發展相協調,搞好戰略層面籌劃,深化資源要素共享,強化政策制度協調,完善組織管理、工作運行、政策制度、人才隊伍、風險防控體系,構建一體化國家戰略體系和能力。推動重點區域、重點領域、新興領域協調發展,集中力量實施國防領域重大工程。促進軍事建設布局與區域經濟發展布局有機結合,更好服務國家安全發展戰略需要。深化軍民科技協同創新,加強海洋、空天、網絡空間、生物、新能源、人工智能、量子科技等領域軍民統籌發展,推動軍地科研設施資源共享,推進軍地科研成果雙向轉化應用和重點產業發展。強化基礎設施共建共用,加強新型基礎設施統籌建設,加大經濟建設項目貫徹國防要求力度。加快建設現代軍事物流體系和資產管理體系。加強軍地人才聯合培養,健全軍地人才交流使用、資格認證等制度。優化國防科技工業布局,加快標準化通用化進程。推進武器裝備市場準入、空中交通管理等改革。完善國防動員體系,加強應急應戰協同,健全強邊固防機制,強化全民國防教育,鞏固軍政軍民團結。維護軍人軍屬合法權益,讓軍人成為全社會尊崇的職業。
第十七篇 加強社會主義民主法治建設 健全黨和國家監督制度
堅持中國共產黨領導、人民當家作主、依法治國有機統一,推進中國特色社會主義政治制度自我完善和發展。
第五十八章 發展社會主義民主
堅持和完善黨總攬全局、協調各方的領導制度體系,把黨的領導落實到國家發展各領域各方面各環節。堅持和完善人民代表大會制度,加強人大對“一府一委兩院”的監督,保障人民依法通過各種途徑和形式管理國家事務、管理經濟文化事業、管理社會事務。堅持和完善中國共產黨領導的多黨合作和政治協商制度,提高中國特色社會主義參政黨建設水平,加強人民政協專門協商機構建設,發揮社會主義協商民主獨特優勢,提高建言資政和凝聚共識水平。全面貫徹黨的民族政策,堅持和完善民族區域自治制度,鑄牢中華民族共同體意識,促進各民族共同團結奮斗、共同繁榮發展。全面貫徹黨的宗教工作基本方針,堅持我國宗教中國化方向,積極引導宗教與社會主義社會相適應。健全基層群眾自治制度,增強群眾自我管理、自我服務、自我教育、自我監督實效。發揮工會、共青團、婦聯等人民團體作用,把各自聯系的群眾緊緊凝聚在黨的周圍。完善大統戰工作格局,促進政黨關系、民族關系、宗教關系、階層關系、海內外同胞關系和諧,鞏固和發展大團結大聯合局面。全面貫徹黨的僑務政策,凝聚僑心、服務大局。
第五十九章 全面推進依法治國
堅定不移走中國特色社會主義法治道路,堅持依法治國、依法執政、依法行政共同推進,一體建設法治國家、法治政府、法治社會,實施法治中國建設規劃。健全保障憲法全面實施的體制機制,加強憲法實施和監督,落實憲法解釋程序機制,推進合憲性審查。完善立法體制機制,加強重點領域、新興領域、涉外領域立法,立改廢釋纂并舉,完善以憲法為核心的中國特色社會主義法律體系。實施法治政府建設實施綱要,堅持和完善重大行政決策程序制度,深化行政執法體制改革,嚴格規范公正文明執法,規范執法自由裁量權,推進行政復議體制改革。深化司法體制綜合配套改革,完善審判制度、檢察制度、刑罰執行制度、律師制度,全面落實司法責任制,加強對司法活動監督,深化執行體制改革,促進司法公正。實施法治社會建設實施綱要,加強社會主義法治文化建設,深入開展法治宣傳教育,實施“八五”普法規劃,完善公共法律服務體系、法律援助和國家司法救助制度。全面加強人權司法保護,促進人權事業全面發展。加強涉外法治體系建設,加強涉外法律人才培養。
第六十章 完善黨和國家監督體系
健全黨統一領導、全面覆蓋、權威高效的監督體系,形成決策科學、執行堅決、監督有力的權力運行機制。落實全面從嚴治黨主體責任、監督責任,強化政治監督,深化政治巡視并強化整改落實。推進紀律監督、監察監督、派駐監督、巡視監督統籌銜接,以黨內監督為主導、推動各類監督貫通協調,形成常態長效的監督合力,使監督體系更好融入國家治理體系。深化紀檢監察體制改革,加強上級紀委監委對下級紀委監委的領導,推進紀檢監察工作規范化、法治化,發揮監督保障執行、促進完善發展作用。完善權力配置和運行制約機制,健全分事行權、分崗設權、分級授權、定期輪崗制度,完善黨務、政務、司法和各領域辦事公開制度,健全發現問題、糾正偏差、精準問責有效機制,構建全覆蓋的責任制度和監督制度。堅持無禁區、全覆蓋、零容忍,一體推進不敢腐、不能腐、不想腐,營造風清氣正的良好政治生態和發展環境。深化反腐敗國際合作。鍥而不舍落實中央八項規定精神,完善作風建設長效機制,持續糾治形式主義、官僚主義,切實防止享樂主義、奢靡之風反彈回潮,堅決整治群眾身邊的腐敗和不正之風。
第十八篇 堅持“一國兩制” 推進祖國統一
保持香港、澳門長期繁榮穩定,推進兩岸關系和平發展和祖國統一,共創中華民族偉大復興的美好未來。
第六十一章 保持香港、澳門長期繁榮穩定
全面準確貫徹“一國兩制”、“港人治港”、“澳人治澳”、高度自治的方針,堅持依法治港治澳,維護憲法和基本法確定的特別行政區憲制秩序,落實中央對特別行政區全面管治權,落實特別行政區維護國家安全的法律制度和執行機制,維護國家主權、安全、發展利益和特別行政區社會大局穩定,堅決防范和遏制外部勢力干預港澳事務,支持港澳鞏固提升競爭優勢,更好融入國家發展大局。
第一節 支持港澳鞏固提升競爭優勢
支持香港提升國際金融、航運、貿易中心和國際航空樞紐地位,強化全球離岸人民幣業務樞紐、國際資產管理中心及風險管理中心功能。支持香港建設國際創新科技中心、亞太區國際法律及解決爭議服務中心、區域知識產權貿易中心,支持香港服務業向高端高增值方向發展,支持香港發展中外文化藝術交流中心。支持澳門豐富世界旅游休閑中心內涵,支持粵澳合作共建橫琴,擴展中國與葡語國家商貿合作服務平臺功能,打造以中華文化為主流、多元文化共存的交流合作基地,支持澳門發展中醫藥研發制造、特色金融、高新技術和會展商貿等產業,促進經濟適度多元發展。
第二節 支持港澳更好融入國家發展大局
完善港澳融入國家發展大局、同內地優勢互補、協同發展機制。支持港澳參與、助力國家全面開放和現代化經濟體系建設,打造共建“一帶一路”功能平臺。深化內地與港澳經貿、科創合作關系,深化并擴大內地與港澳金融市場互聯互通。高質量建設粵港澳大灣區,深化粵港澳合作、泛珠三角區域合作,推進深圳前海、珠海橫琴、廣州南沙、深港河套等粵港澳重大合作平臺建設。加強內地與港澳各領域交流合作,完善便利港澳居民在內地發展和生活居住的政策措施,加強憲法和基本法教育、國情教育,增強港澳同胞國家意識和愛國精神。支持港澳同各國各地區開展交流合作。
第六十二章 推進兩岸關系和平發展和祖國統一
堅持一個中國原則和“九二共識”,以兩岸同胞福祉為依歸,推動兩岸關系和平發展、融合發展,高度警惕和堅決遏制“臺獨”分裂活動。
第一節 深化兩岸融合發展
完善保障臺灣同胞福祉和在大陸享受同等待遇的制度和政策,持續出臺實施惠臺利民政策措施,讓臺灣同胞分享發展機遇,參與大陸經濟社會發展進程。支持臺商臺企參與“一帶一路”建設和國家區域協調發展戰略。推進兩岸金融合作,支持符合條件的臺資企業在大陸上市。推進海峽兩岸產業合作區、平潭綜合實驗區、昆山深化兩岸產業合作試驗區等兩岸合作平臺建設。支持福建探索海峽兩岸融合發展新路,加快兩岸融合發展示范區建設。加強兩岸產業合作,打造兩岸共同市場,壯大中華民族經濟。
第二節 加強兩岸人文交流
積極促進兩岸交流合作和人員往來,加深相互理解,增進互信認同。推動兩岸文化教育、醫療衛生等領域交流合作,促進社會保障和公共資源共享,支持兩岸鄰近或條件相當地區基本公共服務均等化、普惠化、便捷化,促進兩岸同胞共同傳承和創新發展中華優秀傳統文化。加強兩岸基層和青少年交流,鼓勵臺灣青年來大陸追夢、筑夢、圓夢。團結廣大臺灣同胞共同反對“臺獨”分裂活動,維護和推動兩岸關系和平發展,致力中華民族偉大復興。
第十九篇 加強規劃實施保障
堅持黨的全面領導,健全規劃實施保障機制,更好履行政府職責,最大程度激發各類主體的活力和創造力,形成全面建設社會主義現代化國家的強大合力。
第六十三章 加強黨中央集中統一領導
貫徹黨把方向、謀大局、定政策、促改革的要求,深入學習貫徹習近平新時代中國特色社會主義思想,增強“四個意識”、堅定“四個自信”、做到“兩個維護”,不斷提高政治判斷力、政治領悟力、政治執行力,把黨的領導貫穿到規劃實施的各領域和全過程,確保黨中央重大決策部署貫徹落實。充分發揮全面從嚴治黨引領保障作用,把完善黨和國家監督體系融入規劃實施之中。完善上下貫通、執行有力的組織體系,提高各級領導班子和干部適應新時代新要求抓改革、促發展、保穩定的政治能力和專業化水平。
激發全社會參與規劃實施的積極性,注重發揮工會、共青團、婦聯等作用,充分發揮民主黨派、工商聯和無黨派人士作用,最大限度凝聚全社會共識和力量。構建適應高質量發展要求的內生激勵機制,健全激勵導向的績效評價考核機制和盡職免責機制,調動廣大干部特別是基層干部的積極性、主動性、創造性。
第六十四章 健全統一規劃體系
加快建立健全以國家發展規劃為統領,以空間規劃為基礎,以專項規劃、區域規劃為支撐,由國家、省、市縣級規劃共同組成,定位準確、邊界清晰、功能互補、統一銜接的國家規劃體系。
第一節 強化國家發展規劃的統領作用
更好發揮國家發展規劃戰略導向作用,強化空間規劃、專項規劃、區域規劃對本規劃實施的支撐。按照本規劃確定的國土空間開發保護要求和重點任務,制定實施國家級空間規劃,為重大戰略任務落地提供空間保障。聚焦本規劃確定的戰略重點和主要任務,在科技創新、數字經濟、綠色生態、民生保障等領域,制定實施一批國家級重點專項規劃,明確細化落實發展任務的時間表和路線圖。根據本規劃確定的區域發展戰略任務,制定實施一批國家級區域規劃實施方案。加強地方規劃對本規劃提出的發展戰略、主要目標、重點任務、重大工程項目的貫徹落實。
第二節 加強規劃銜接協調
健全目錄清單、編制備案、銜接協調等規劃管理制度,制定“十四五”國家級專項規劃等目錄清單,依托國家規劃綜合管理信息平臺推進規劃備案,將各類規劃納入統一管理。建立健全規劃銜接協調機制,報請黨中央、國務院批準的規劃及省級發展規劃報批前須與本規劃進行銜接,確保國家級空間規劃、專項規劃、區域規劃等各級各類規劃與本規劃在主要目標、發展方向、總體布局、重大政策、重大工程、風險防控等方面協調一致。
第六十五章 完善規劃實施機制
加強對本規劃實施的組織、協調和督導,建立健全規劃實施監測評估、政策保障、考核監督機制。
第一節 落實規劃實施責任
各地區、各部門要根據職責分工,制定本規劃涉及本地區、本部門的主要目標任務實施方案。本規劃確定的約束性指標、重大工程項目和公共服務、生態環保、安全保障等領域任務,要明確責任主體和進度要求,合理配置公共資源,引導調控社會資源,確保如期完成。本規劃提出的預期性指標和產業發展、結構調整等領域任務,主要依靠發揮市場主體作用實現,各級政府要創造良好的政策環境、體制環境和法治環境。年度計劃要貫徹本規劃提出的發展目標和重點任務,將本規劃確定的主要指標分解納入年度計劃指標體系,設置年度目標并做好年度間綜合平衡,合理確定年度工作重點。
第二節 加強規劃實施監測評估
開展規劃實施情況動態監測、中期評估和總結評估,中期評估和總結評估情況按程序提請中央政治局常委會審議,并依法向全國人民代表大會常務委員會報告規劃實施情況,自覺接受人大監督。發揮國家監察機關和審計機關對推進規劃實施的監督作用。規劃實施情況納入各有關部門、地方領導班子和干部評價體系,作為改進政府工作的重要依據。需要對本規劃進行調整時,由國務院提出調整方案,報全國人民代表大會常務委員會批準。
第三節 強化政策協同保障
堅持規劃定方向、財政作保障、金融為支撐、其他政策相協調,著力構建規劃與宏觀政策協調聯動機制。按照本規劃目標任務、結合經濟發展形勢,合理確定宏觀政策取向。堅持公共財政服從和服務于公共政策,增強國家重大戰略任務財力保障,加強中期財政規劃和年度預算、政府投資計劃與本規劃實施的銜接協調,中央財政性資金優先投向本規劃確定的重大任務和重大工程項目。堅持項目跟著規劃走、資金和要素跟著項目走,依據本規劃制定重大工程項目清單,對清單內工程項目簡化審批核準程序,優先保障規劃選址、土地供應和資金需求,單體重大工程項目用地需求由國家統一保障。
第四節 加快發展規劃立法
堅持依法制定規劃、依法實施規劃的原則,將黨中央、國務院關于統一規劃體系建設和國家發展規劃的規定、要求和行之有效的經驗做法以法律形式固定下來,加快出臺發展規劃法,強化規劃編制實施的法治保障。
(責任編輯:張可欣)
右鍵點擊另存二維碼!
互聯網新聞信息服務許可證10120170033
網絡出版服務許可證(京)字082號
?京公網安備 11010802023089號 京ICP備17013160號-1
《中國醫藥報》社有限公司 中國食品藥品網版權所有